HOME   LIST
‹–   –›

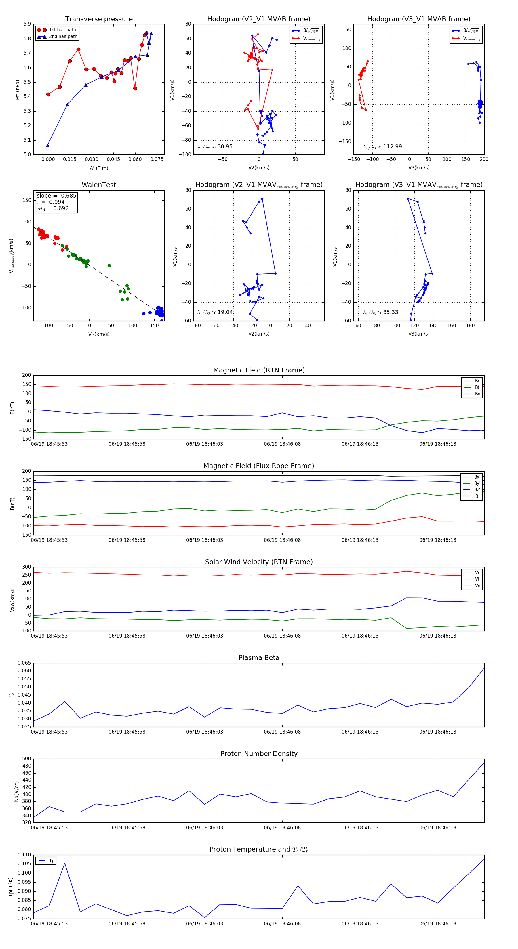
Flux Rope in 2023

Flux Rope Event 2023-06-19 18:45:52 ~ 2023-06-19 18:46:21 (30 seconds)


plot