HOME   LIST
‹–   –›

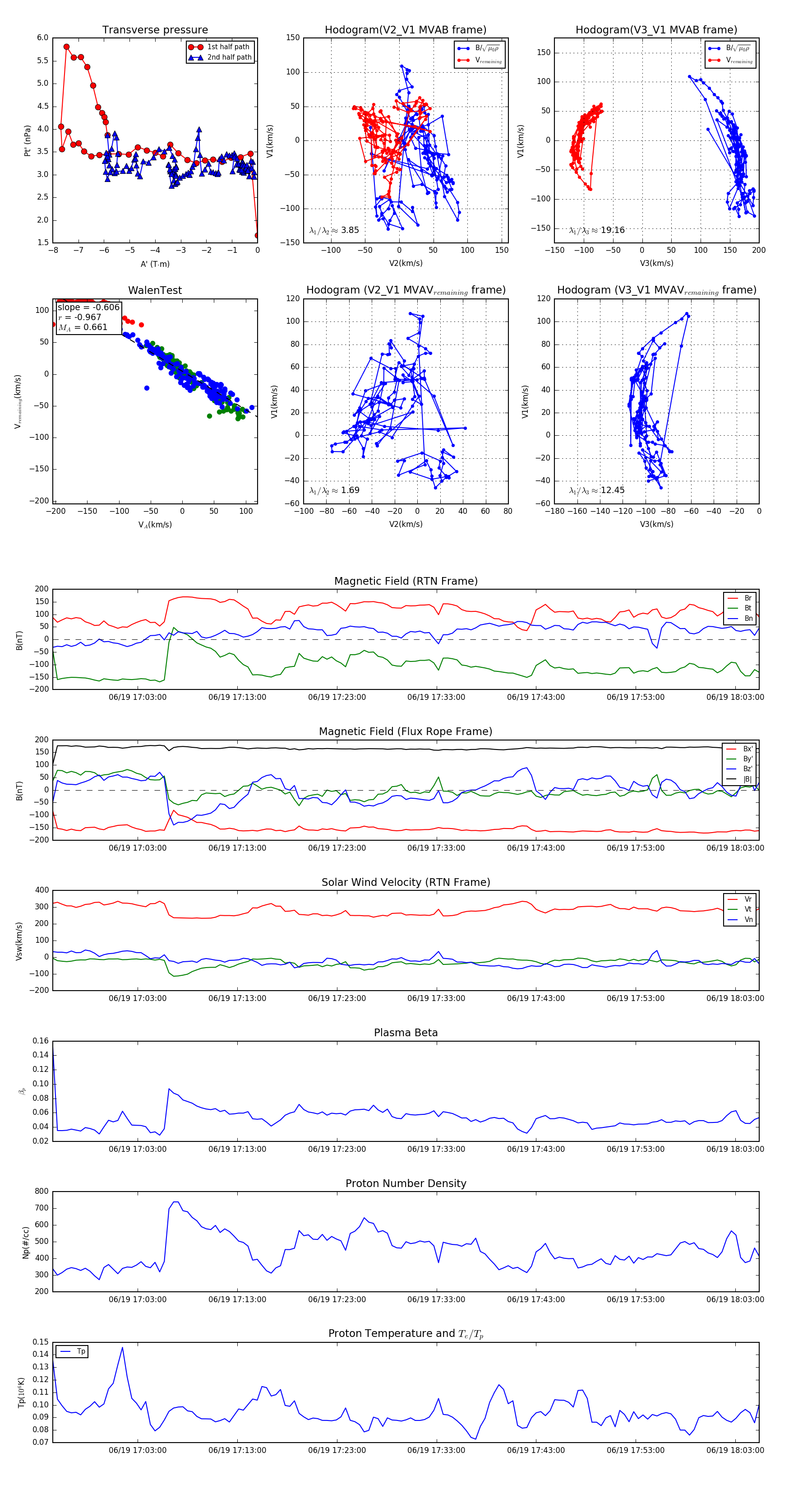
Flux Rope in 2023

Flux Rope Event 2023-06-19 16:54:28 ~ 2023-06-19 18:05:24 (4257 seconds)


plot