HOME   LIST
‹–   –›

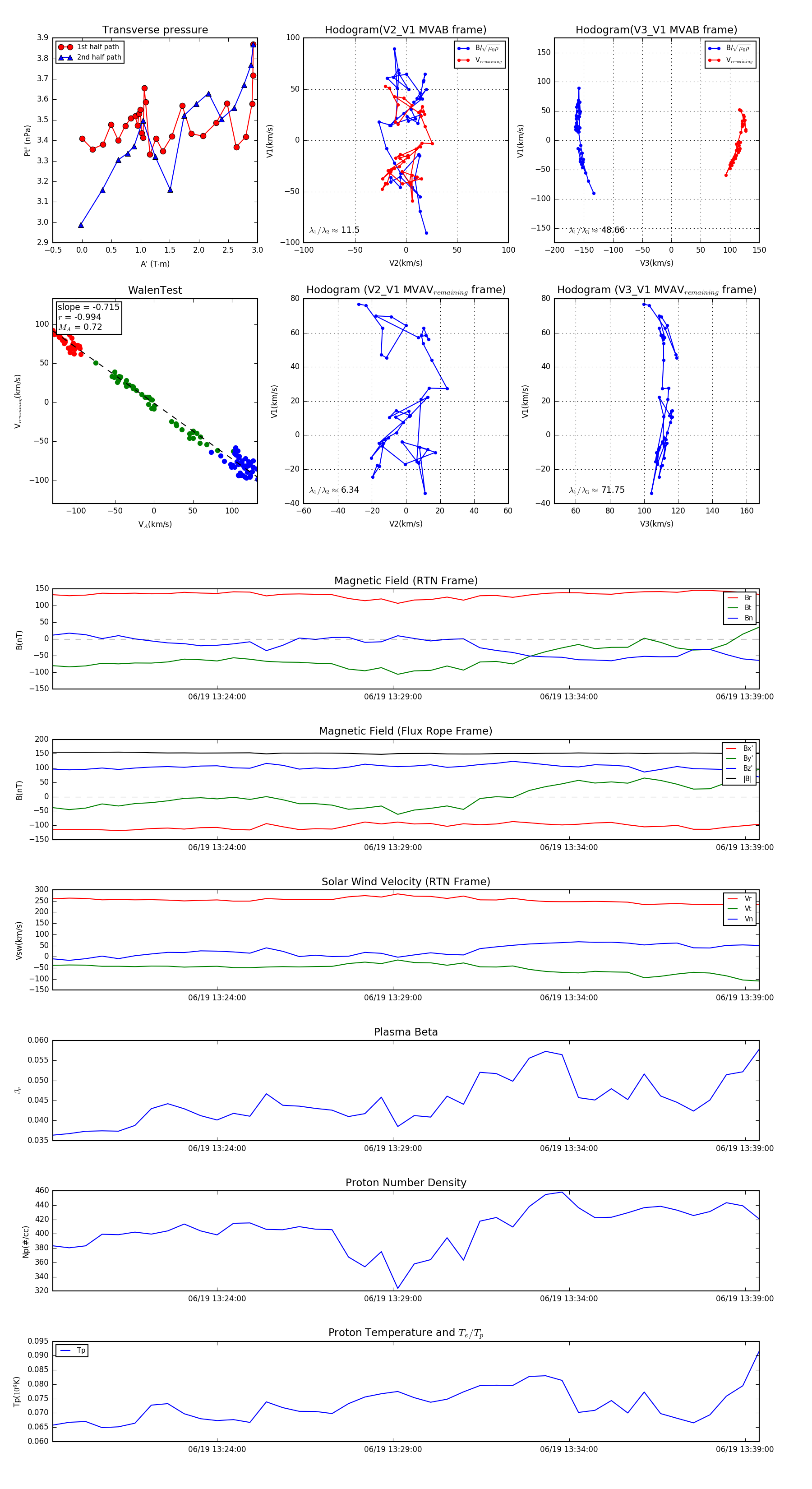
Flux Rope in 2023

Flux Rope Event 2023-06-19 13:19:20 ~ 2023-06-19 13:39:24 (1205 seconds)


plot