HOME   LIST
‹–   –›

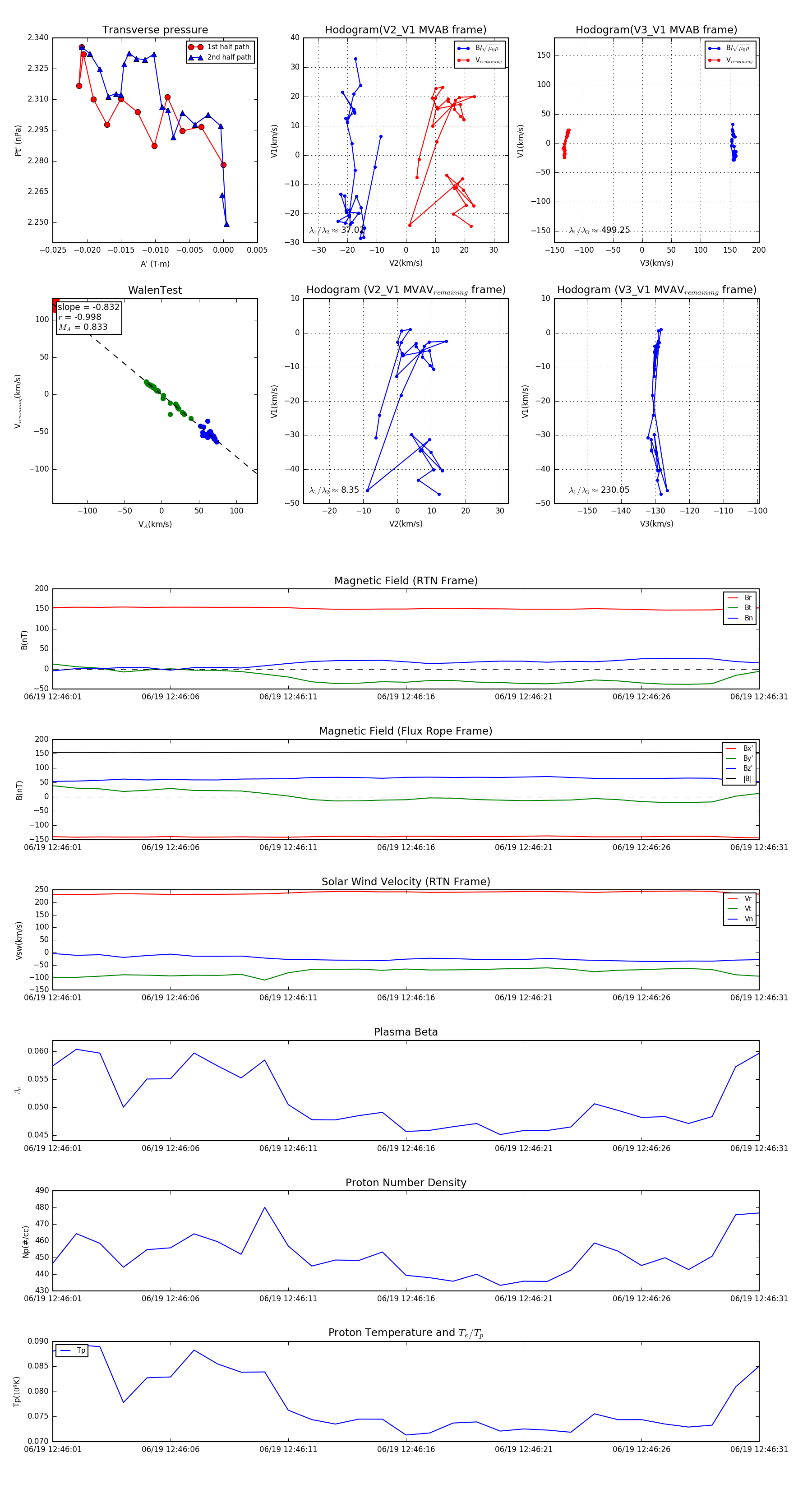
Flux Rope in 2023

Flux Rope Event 2023-06-19 12:46:01 ~ 2023-06-19 12:46:31 (31 seconds)


plot