HOME   LIST
‹–   –›

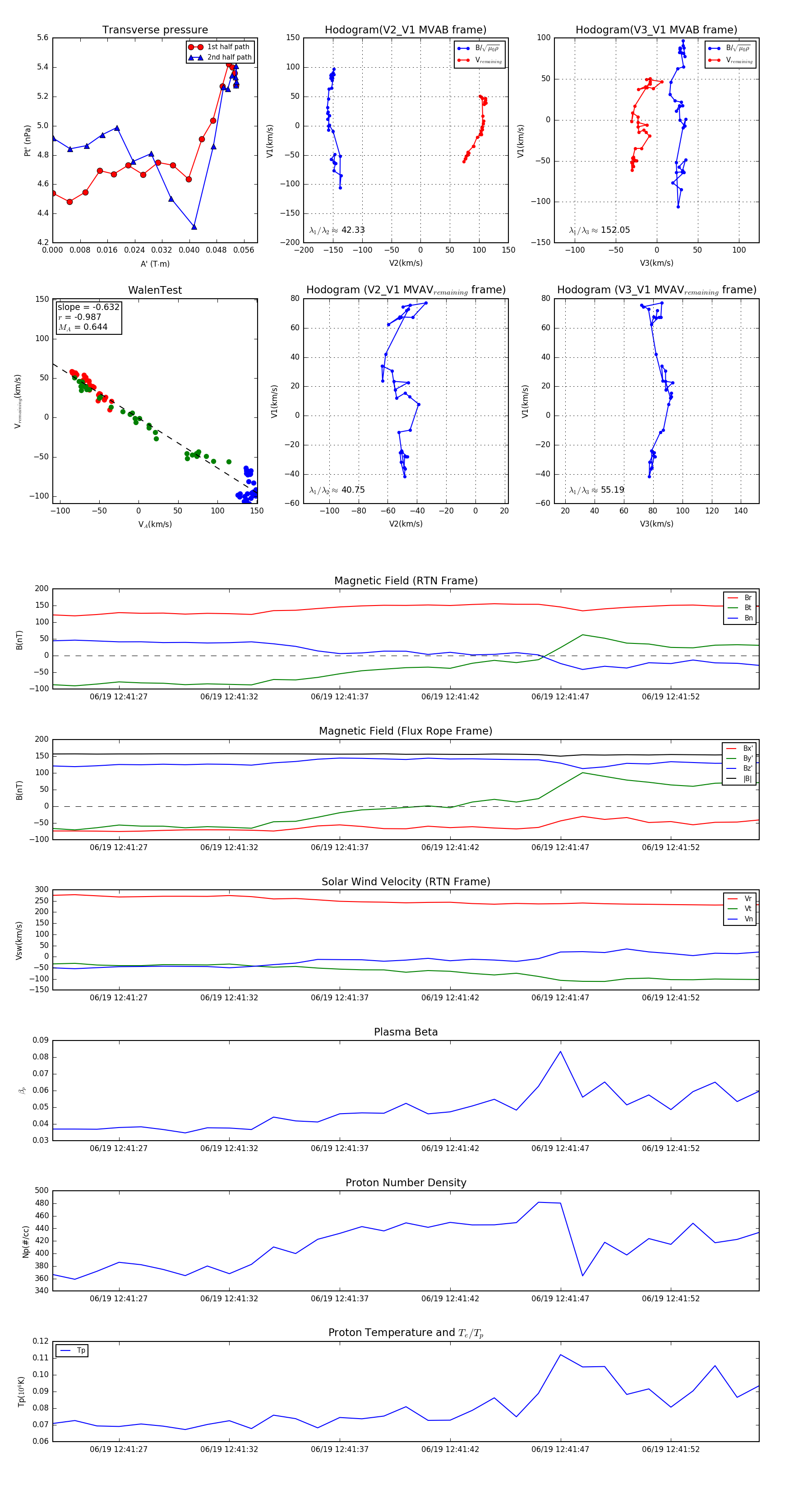
Flux Rope in 2023

Flux Rope Event 2023-06-19 12:41:24 ~ 2023-06-19 12:41:56 (33 seconds)


plot