HOME   LIST
‹–   –›

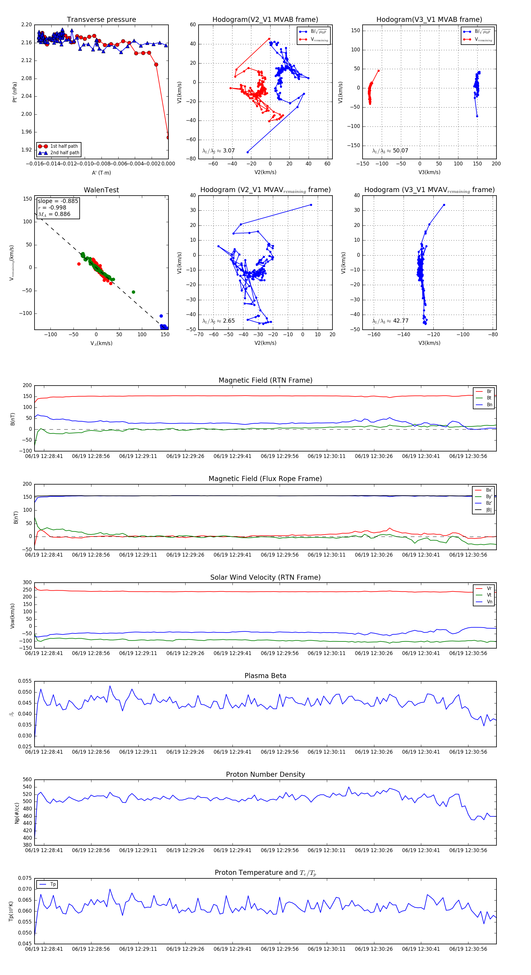
Flux Rope in 2023

Flux Rope Event 2023-06-19 12:28:38 ~ 2023-06-19 12:31:05 (148 seconds)


plot