HOME   LIST
‹–   –›

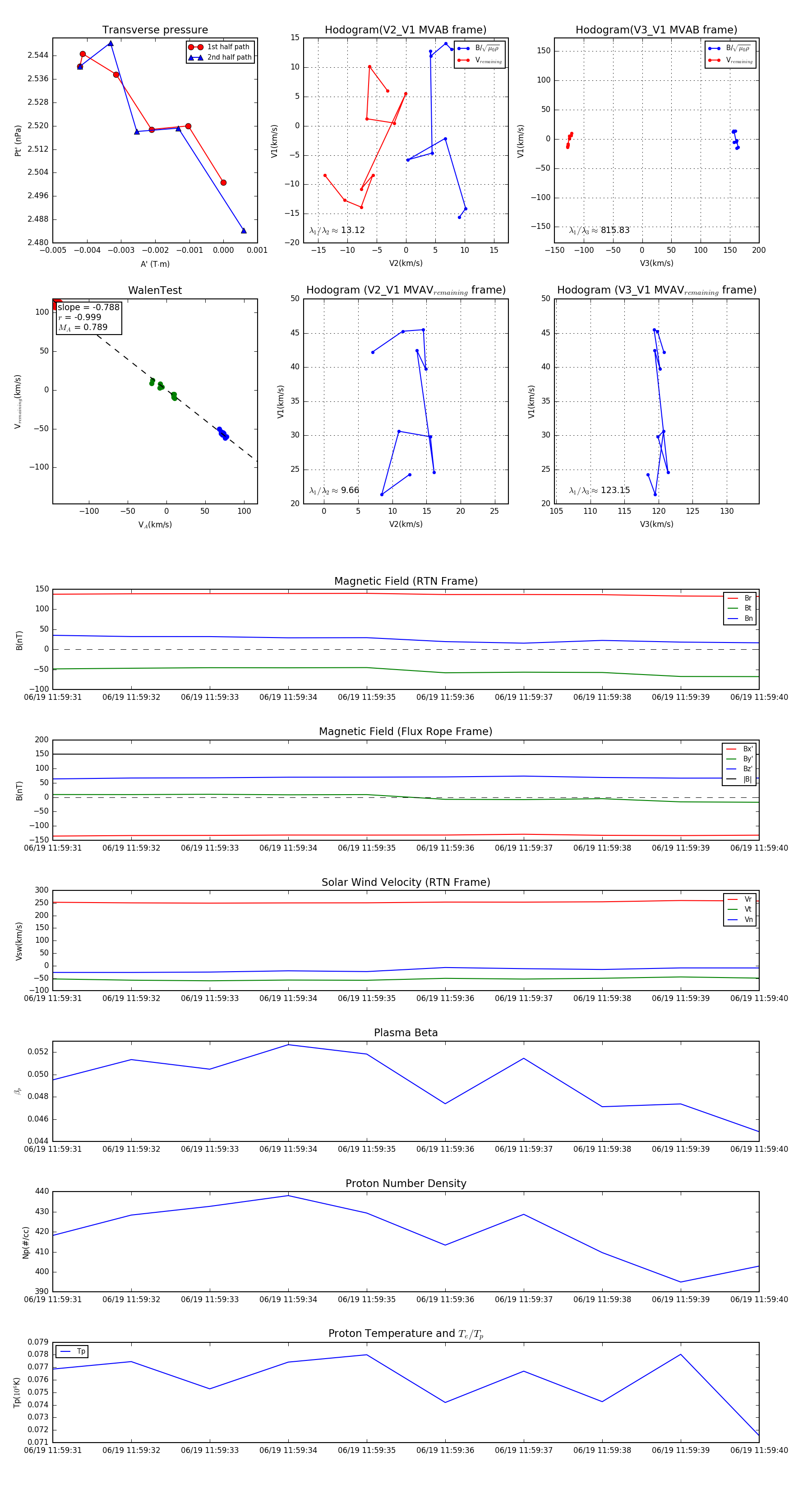
Flux Rope in 2023

Flux Rope Event 2023-06-19 11:59:31 ~ 2023-06-19 11:59:40 (10 seconds)


plot