HOME   LIST
‹–   –›

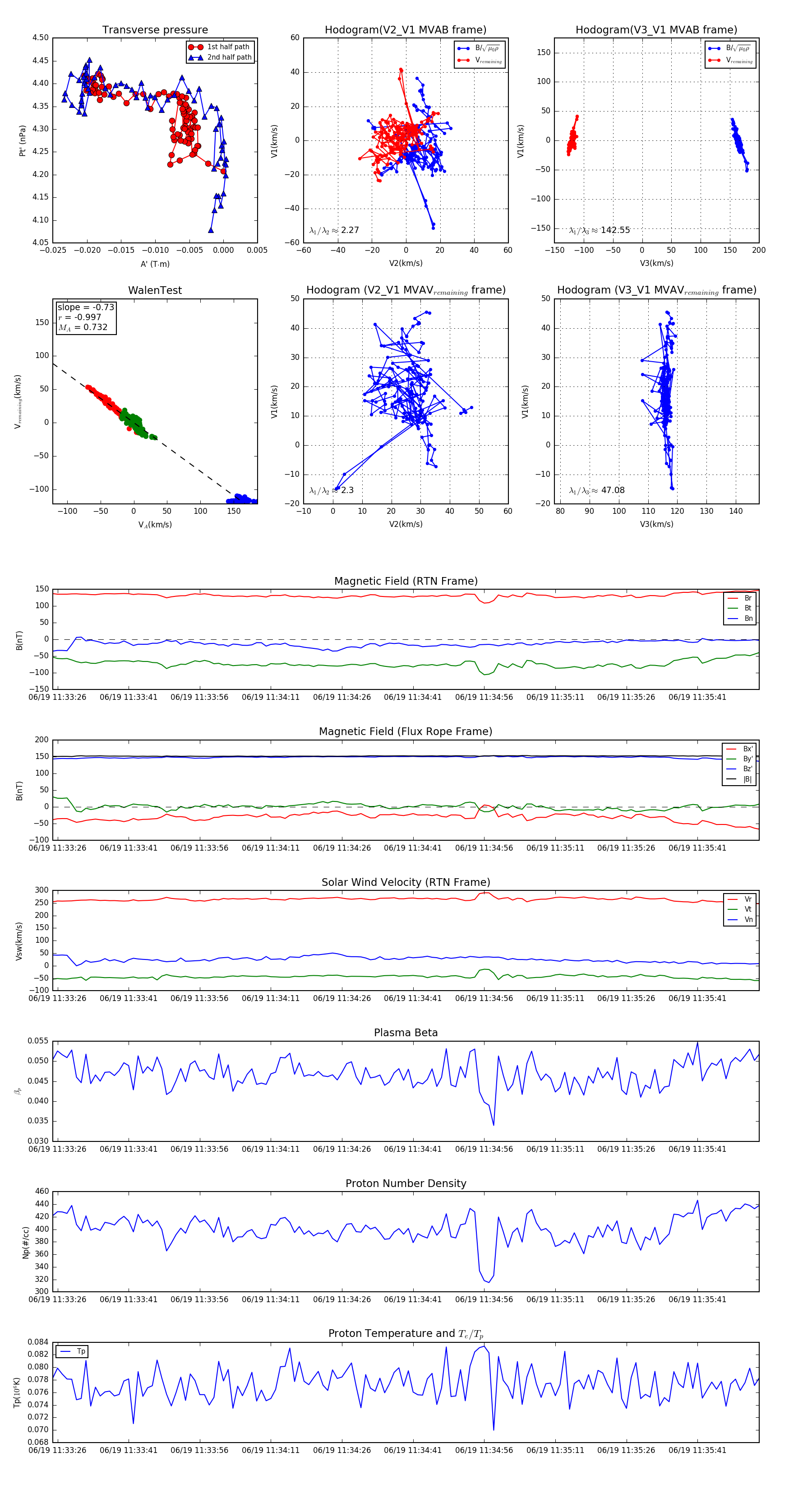
Flux Rope in 2023

Flux Rope Event 2023-06-19 11:33:25 ~ 2023-06-19 11:35:54 (150 seconds)


plot