HOME   LIST
‹–   –›

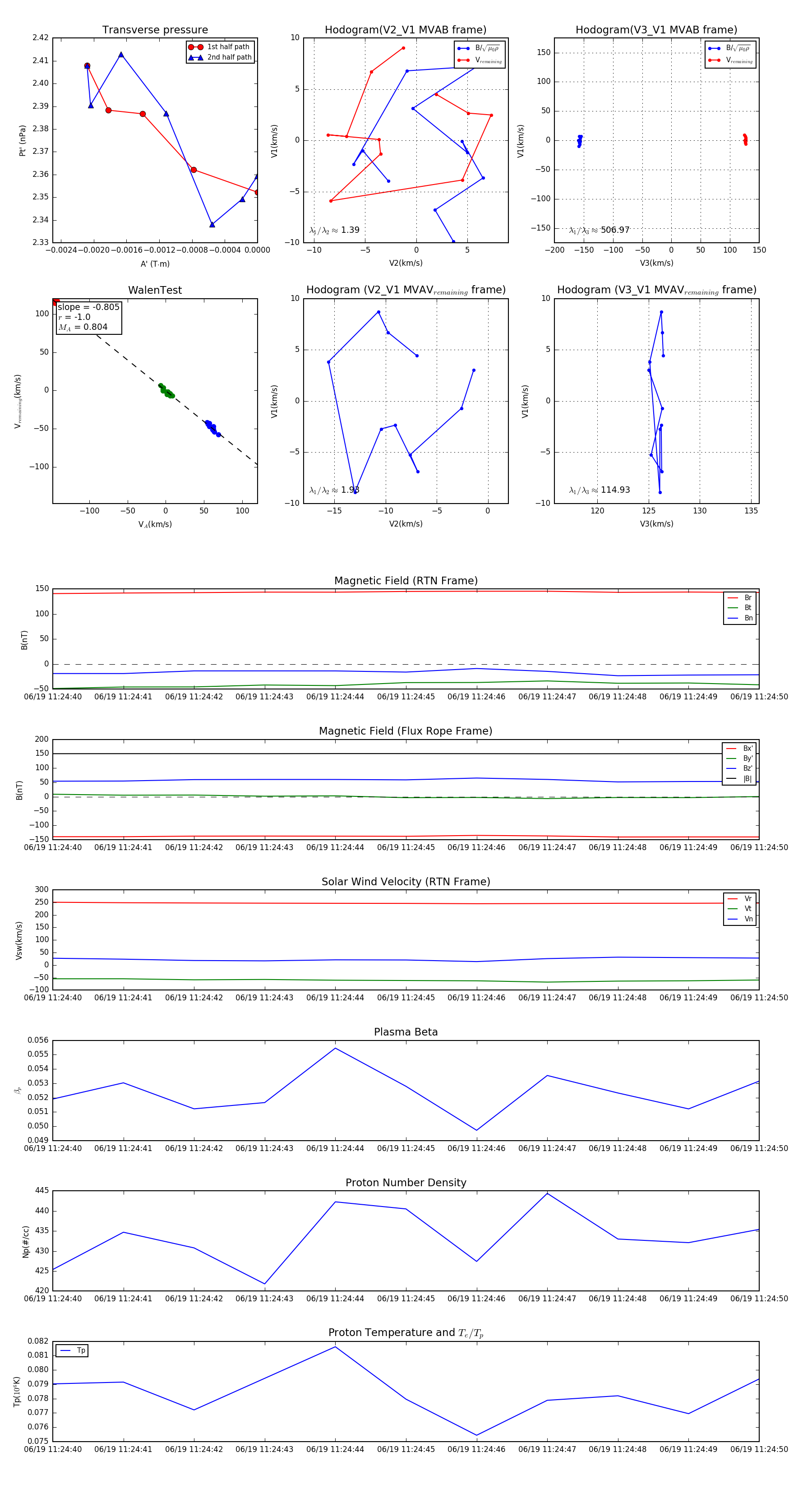
Flux Rope in 2023

Flux Rope Event 2023-06-19 11:24:40 ~ 2023-06-19 11:24:50 (11 seconds)


plot