HOME   LIST
‹–   –›

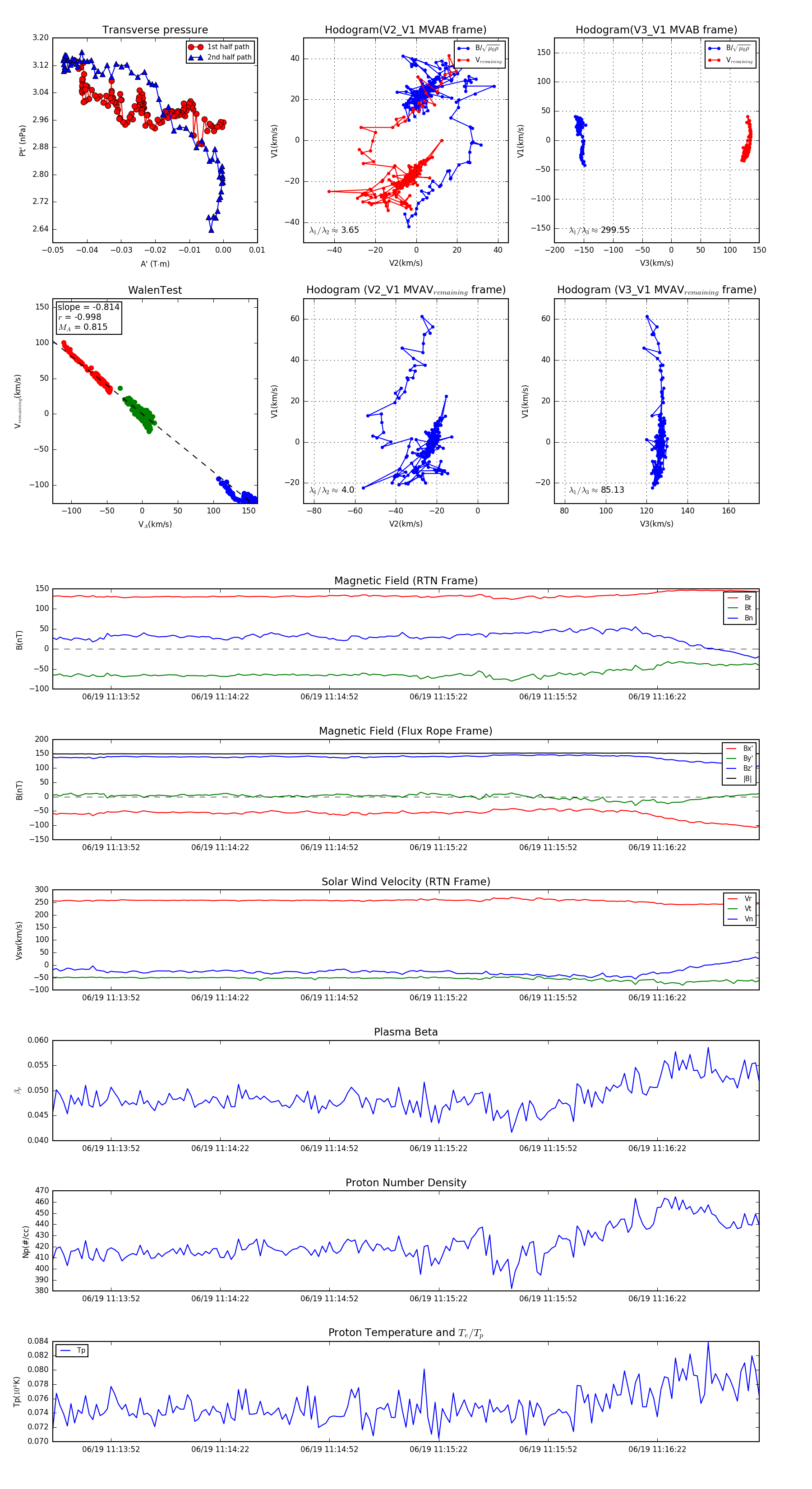
Flux Rope in 2023

Flux Rope Event 2023-06-19 11:13:36 ~ 2023-06-19 11:16:50 (195 seconds)


plot