HOME   LIST
‹–   –›

Flux Rope in 2023

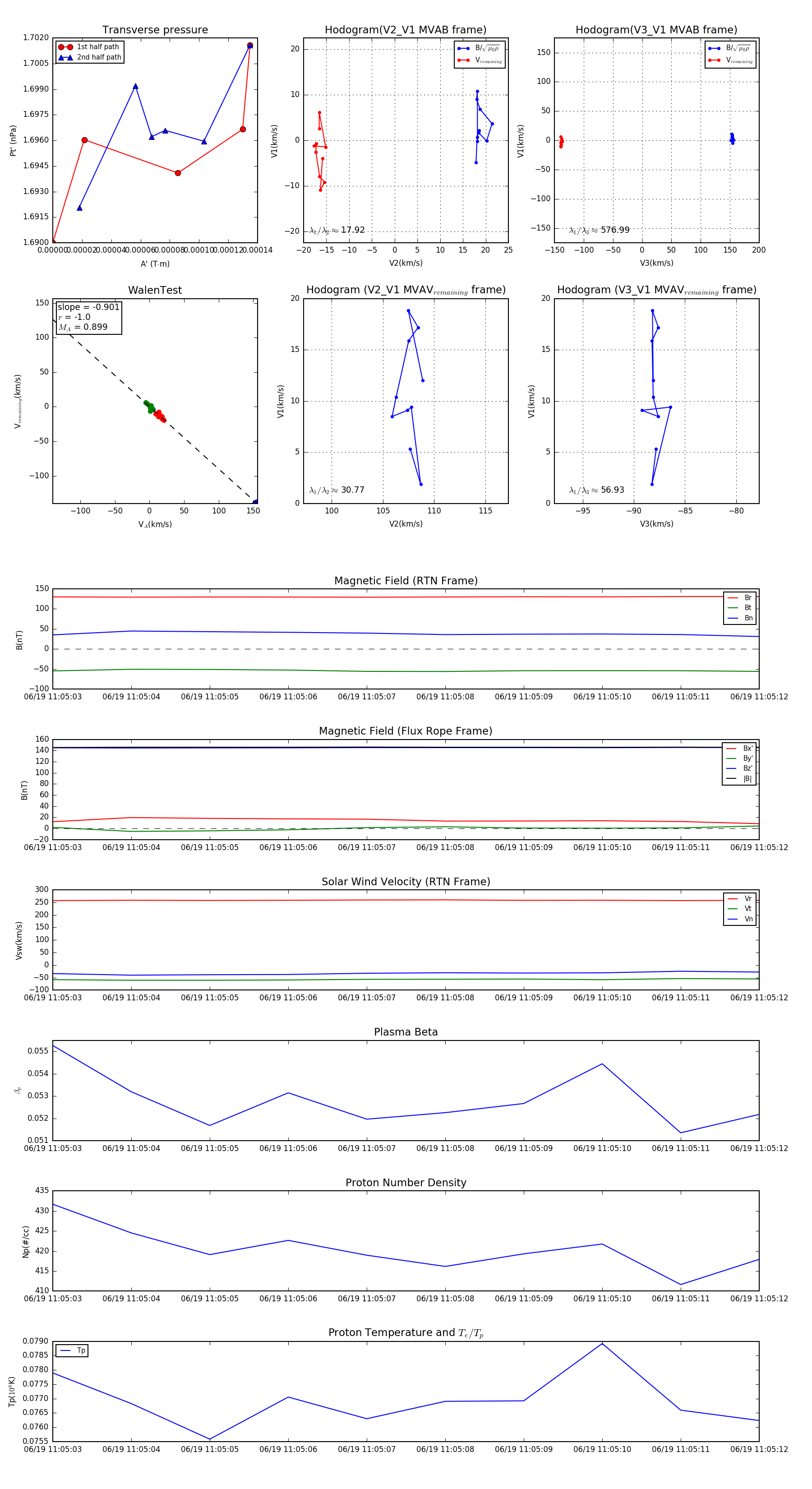
Flux Rope Event 2023-06-19 11:05:03 ~ 2023-06-19 11:05:12 (10 seconds)


plot