HOME   LIST
‹–   –›

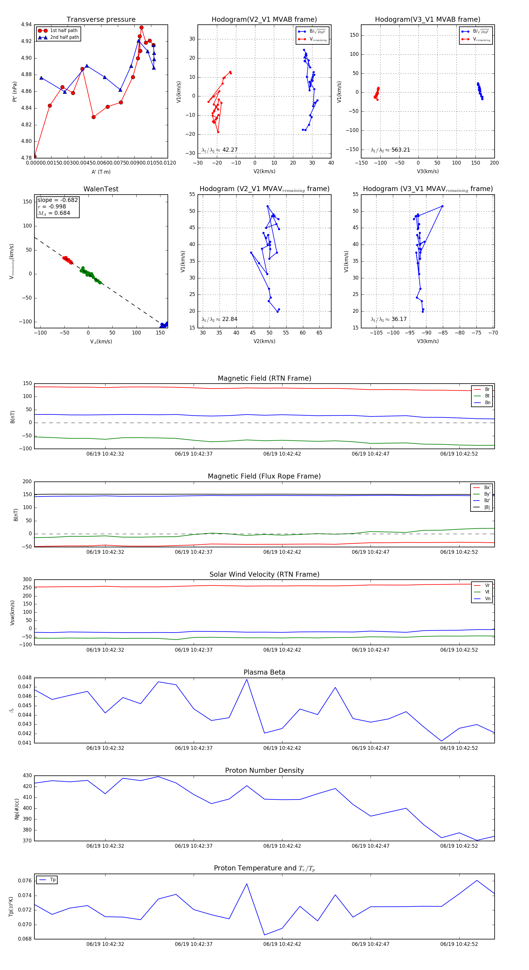
Flux Rope in 2023

Flux Rope Event 2023-06-19 10:42:28 ~ 2023-06-19 10:42:54 (27 seconds)


plot