HOME   LIST
‹–   –›

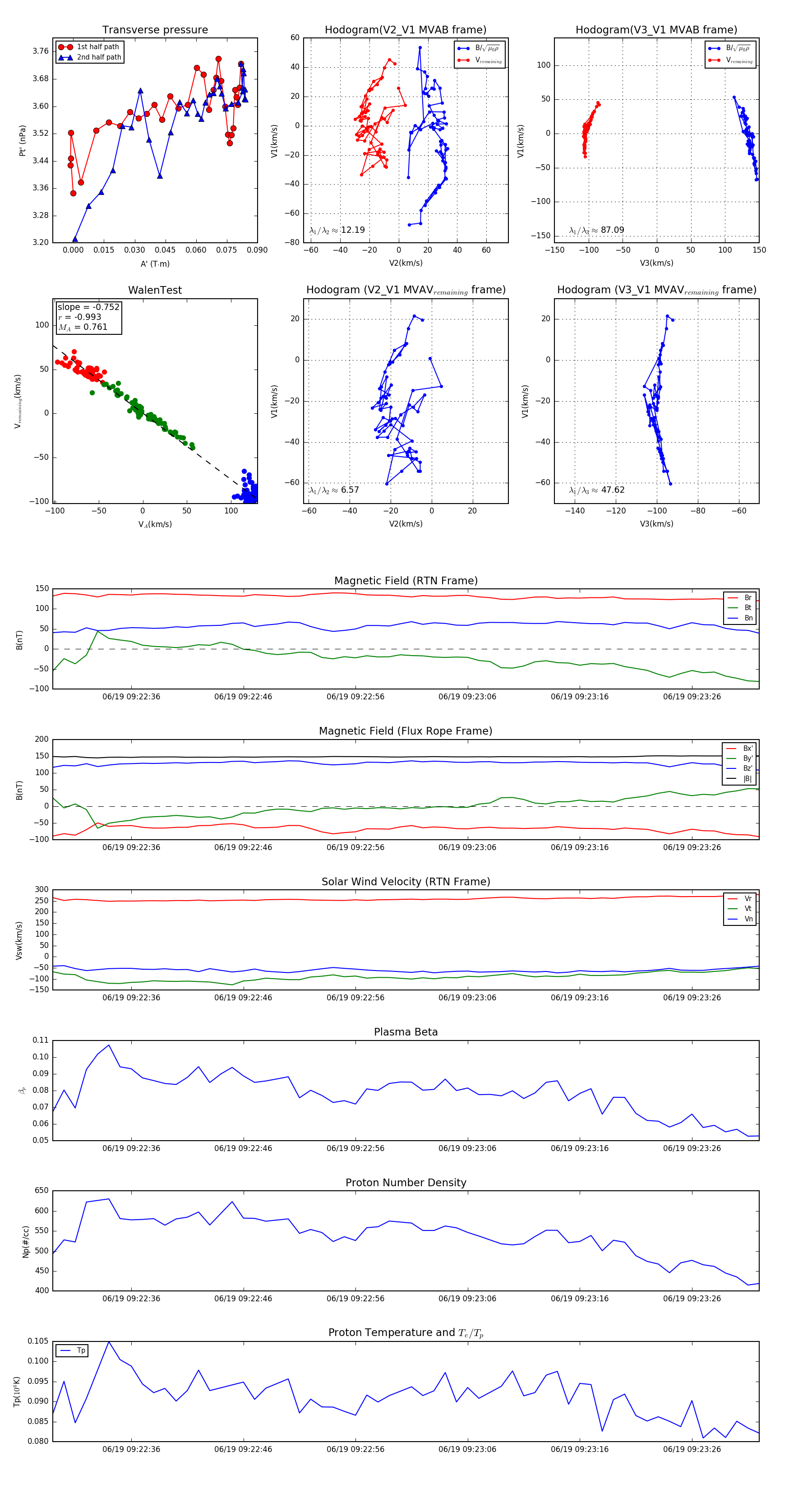
Flux Rope in 2023

Flux Rope Event 2023-06-19 09:22:29 ~ 2023-06-19 09:23:32 (64 seconds)


plot