HOME   LIST
‹–   –›

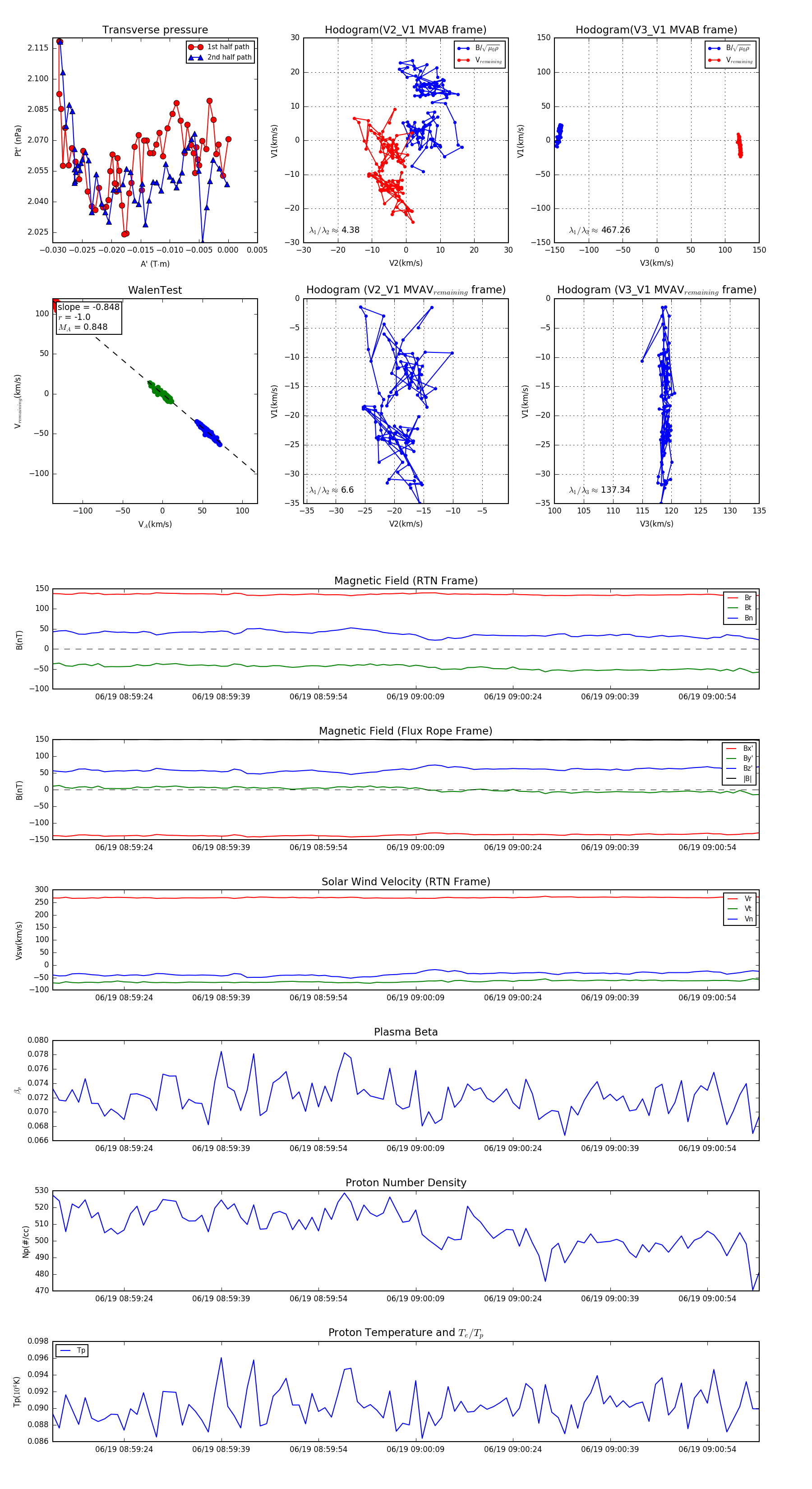
Flux Rope in 2023

Flux Rope Event 2023-06-19 08:59:13 ~ 2023-06-19 09:01:02 (110 seconds)


plot