HOME   LIST
‹–   –›

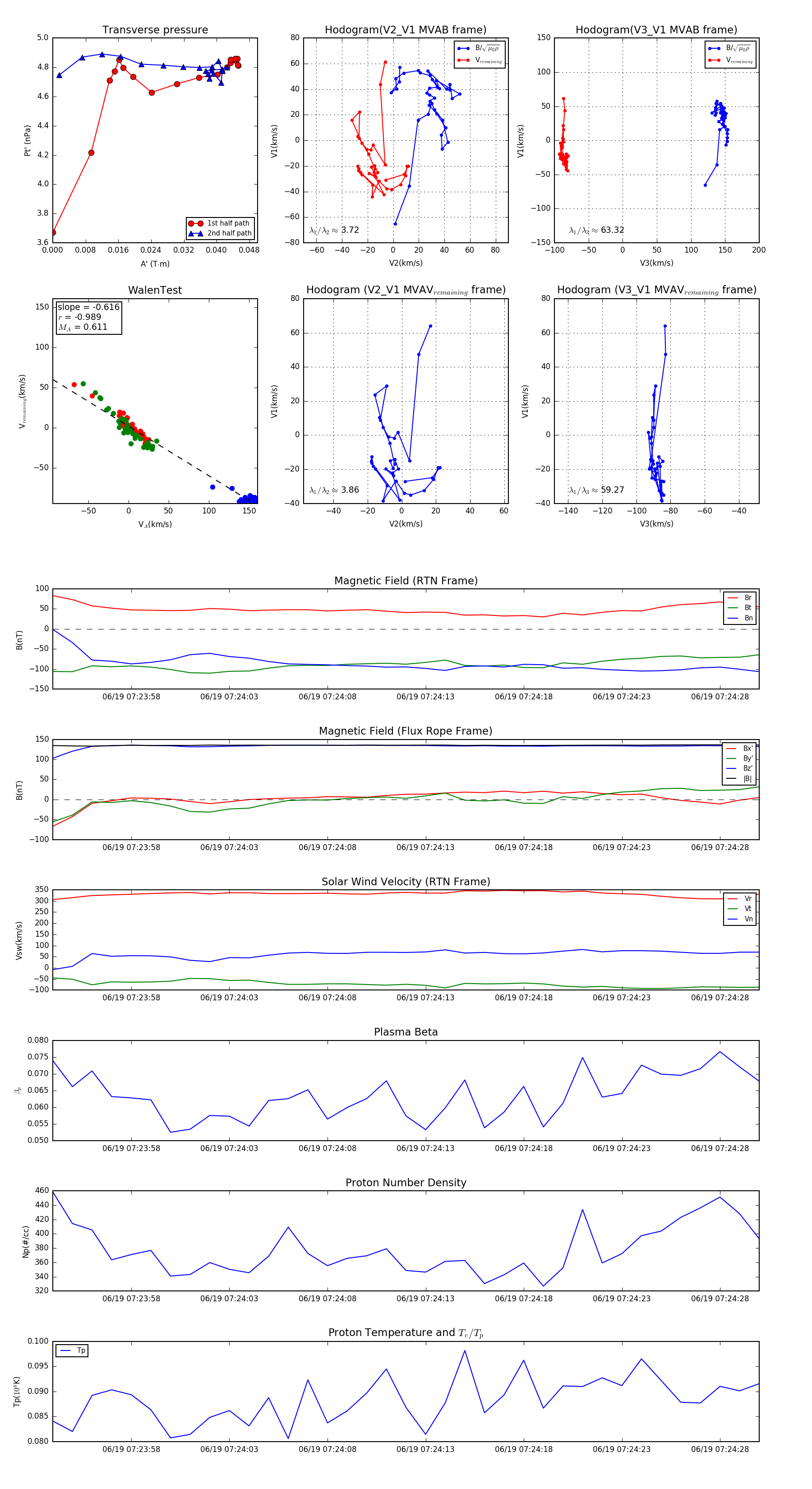
Flux Rope in 2023

Flux Rope Event 2023-06-19 07:23:54 ~ 2023-06-19 07:24:30 (37 seconds)


plot