HOME   LIST
‹–   –›

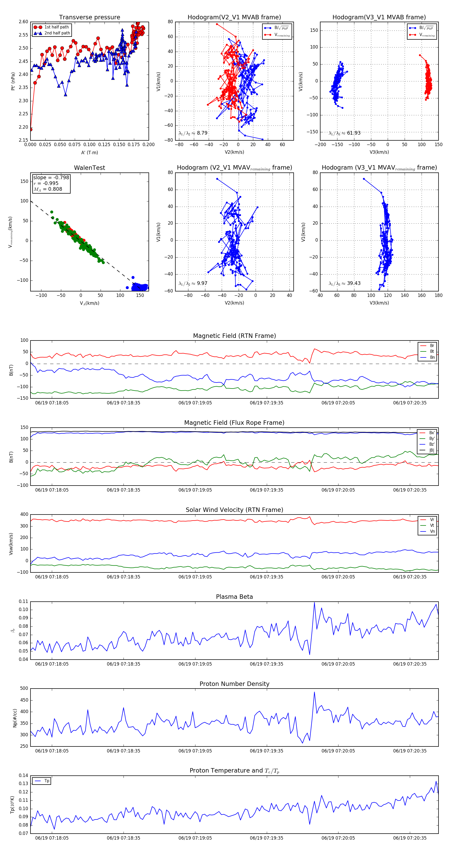
Flux Rope in 2023

Flux Rope Event 2023-06-19 07:17:56 ~ 2023-06-19 07:20:47 (172 seconds)


plot