HOME   LIST
‹–   –›

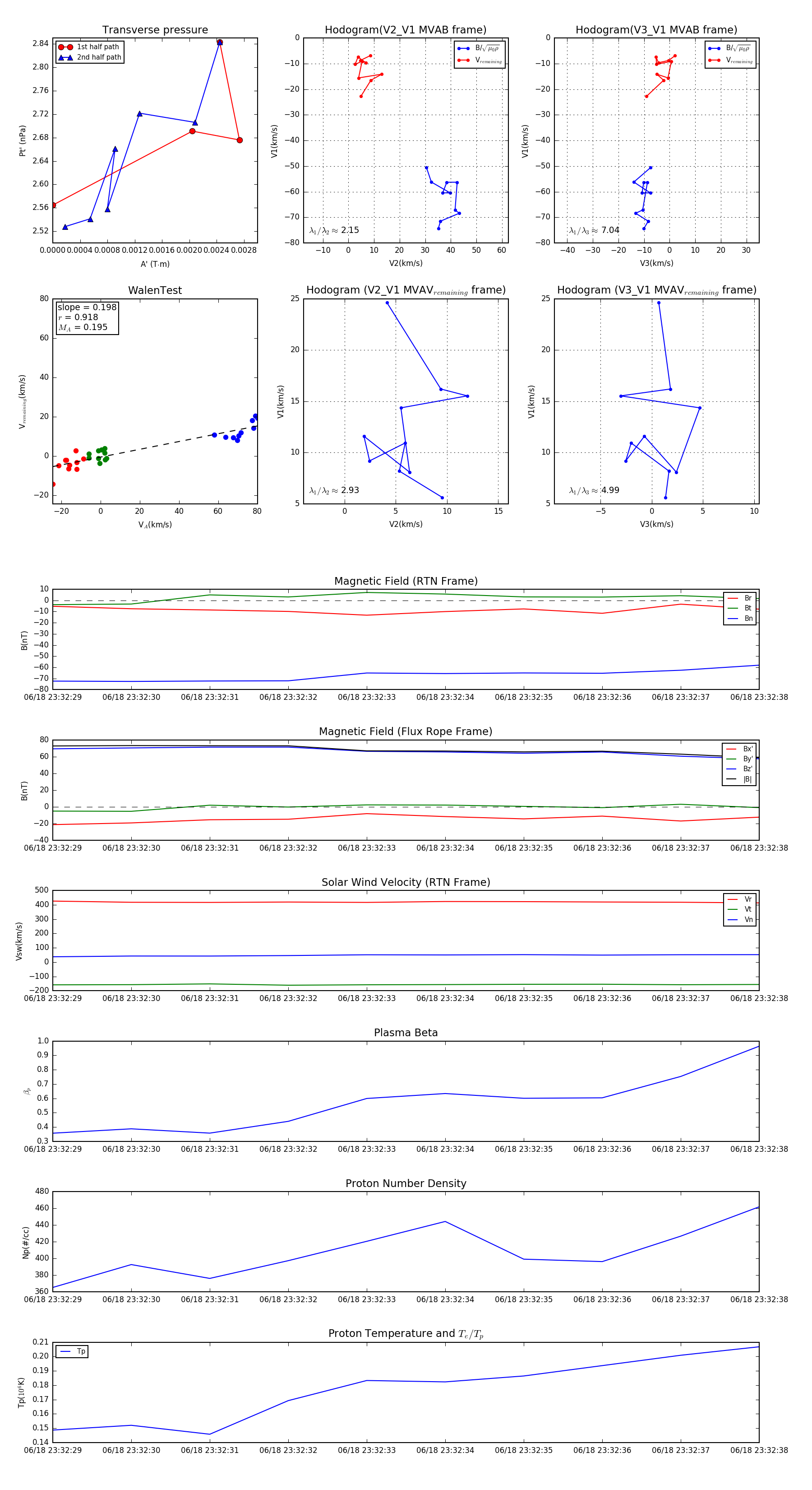
Flux Rope in 2023

Flux Rope Event 2023-06-18 23:32:29 ~ 2023-06-18 23:32:38 (10 seconds)


plot