HOME   LIST
‹–   –›

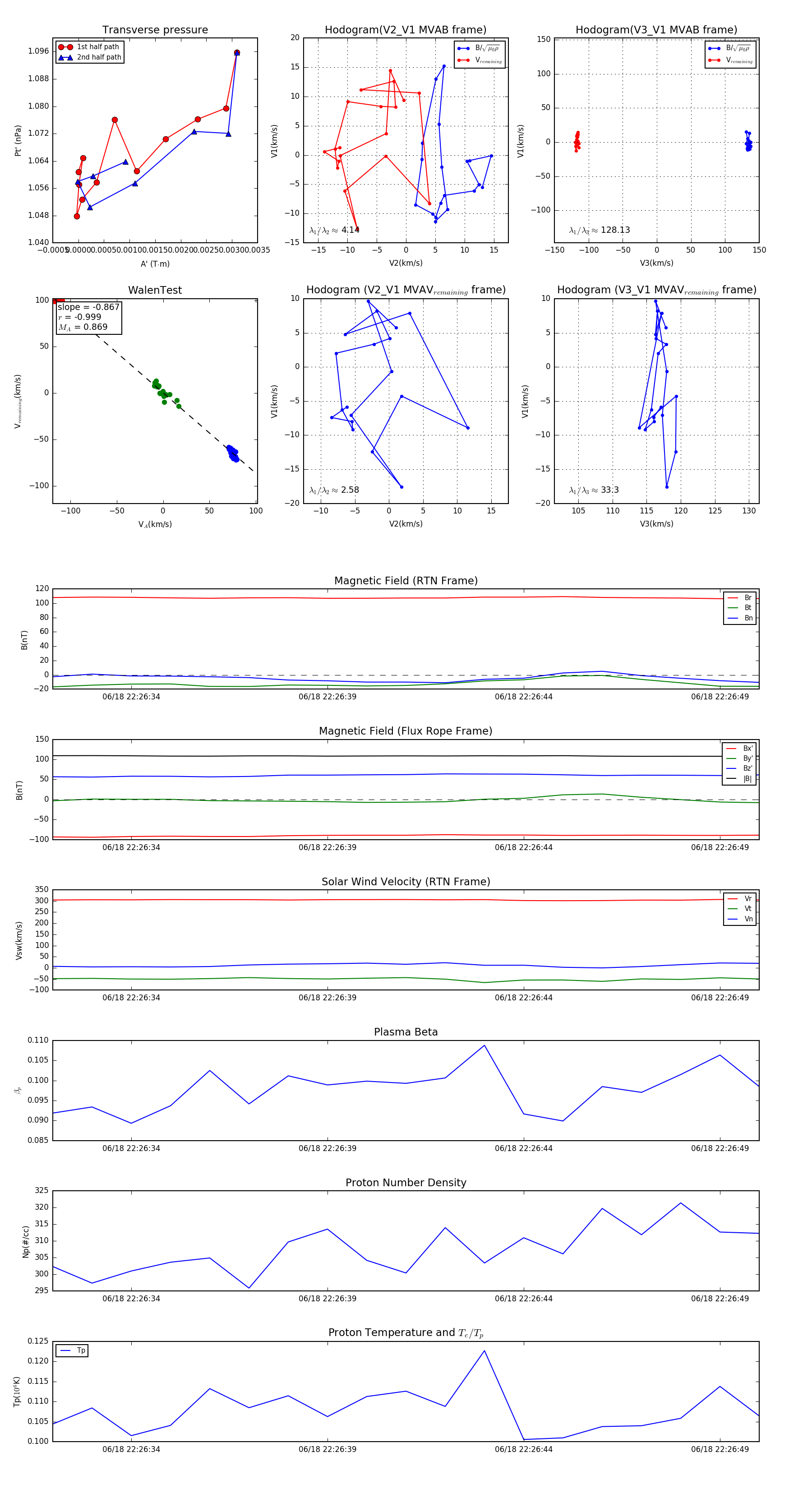
Flux Rope in 2023

Flux Rope Event 2023-06-18 22:26:32 ~ 2023-06-18 22:26:50 (19 seconds)


plot