HOME   LIST
‹–   –›

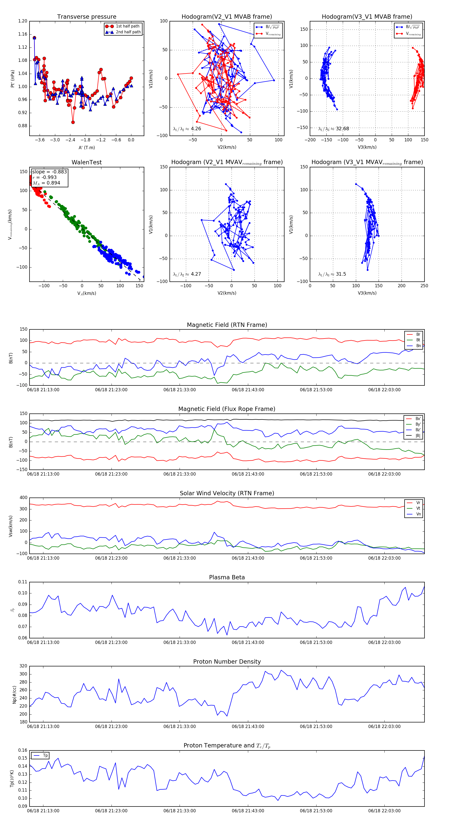
Flux Rope in 2023

Flux Rope Event 2023-06-18 21:11:00 ~ 2023-06-18 22:08:52 (3473 seconds)


plot