HOME   LIST
‹–   –›

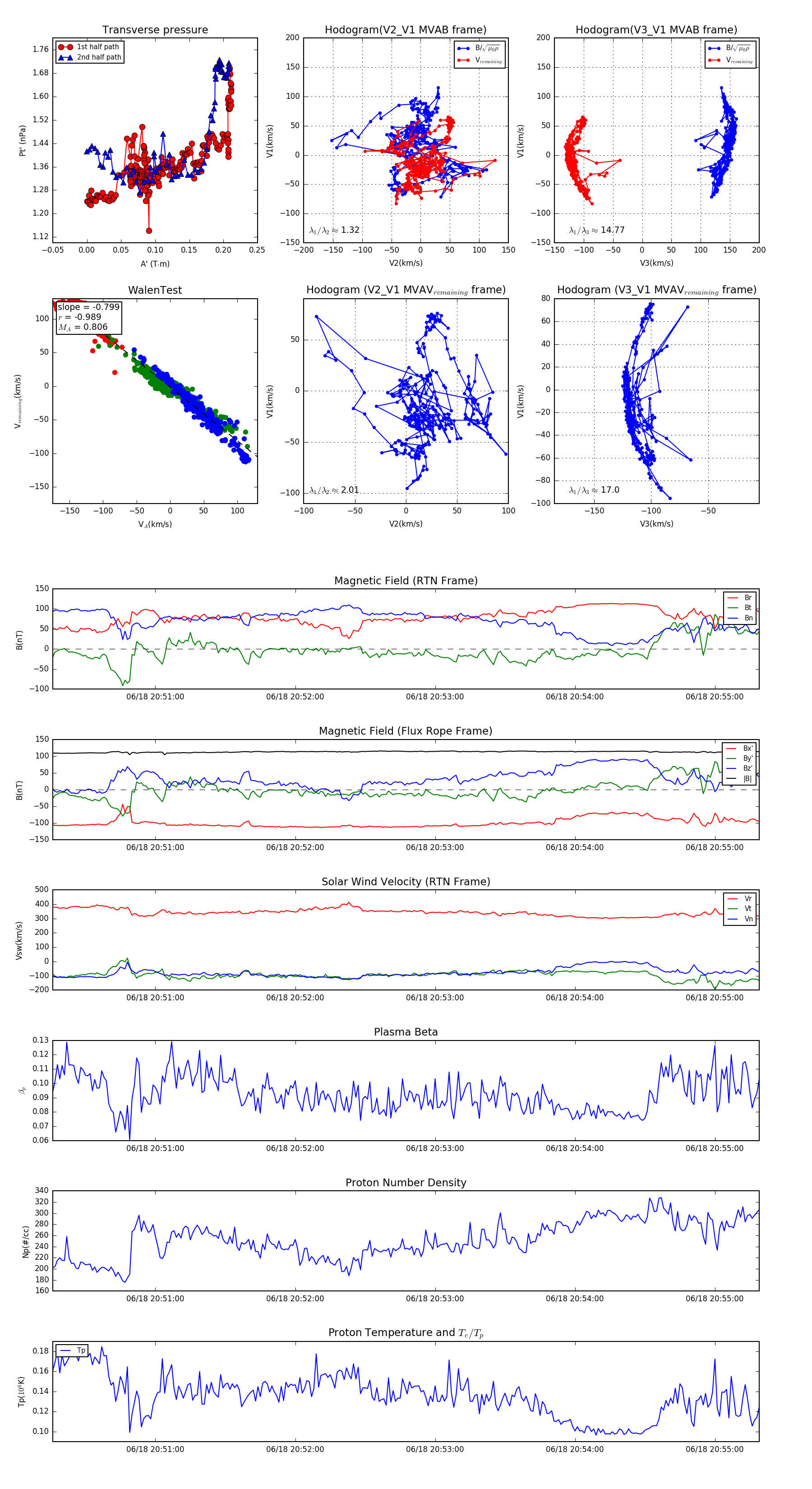
Flux Rope in 2023

Flux Rope Event 2023-06-18 20:50:16 ~ 2023-06-18 20:55:19 (304 seconds)


plot