HOME   LIST
‹–   –›

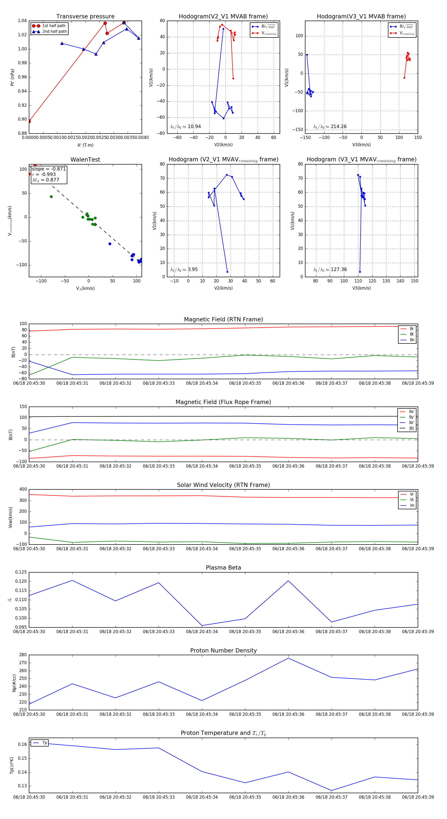
Flux Rope in 2023

Flux Rope Event 2023-06-18 20:45:30 ~ 2023-06-18 20:45:39 (10 seconds)


plot