HOME   LIST
‹–   –›

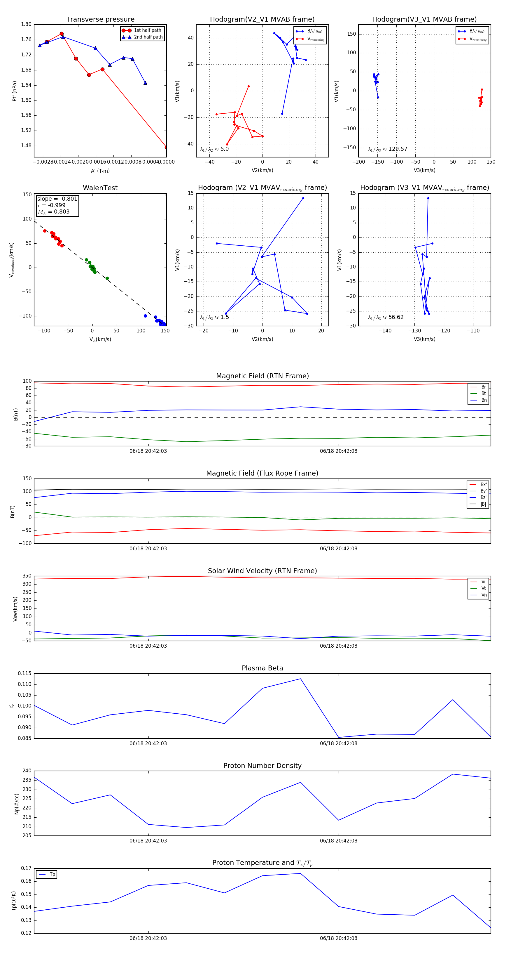
Flux Rope in 2023

Flux Rope Event 2023-06-18 20:42:00 ~ 2023-06-18 20:42:12 (13 seconds)


plot