HOME   LIST
‹–   –›

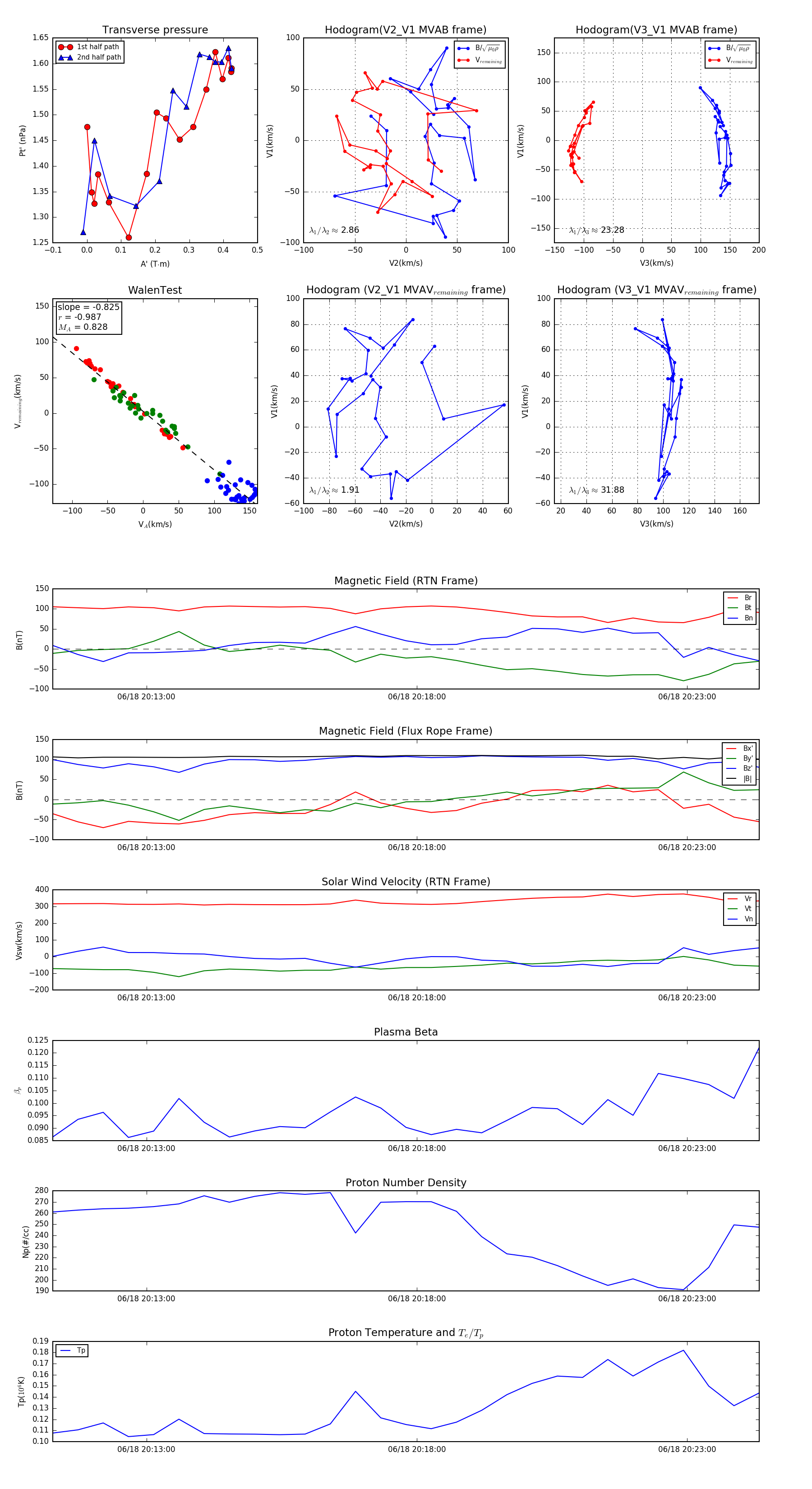
Flux Rope in 2023

Flux Rope Event 2023-06-18 20:11:16 ~ 2023-06-18 20:24:20 (785 seconds)


plot