HOME   LIST
‹–   –›

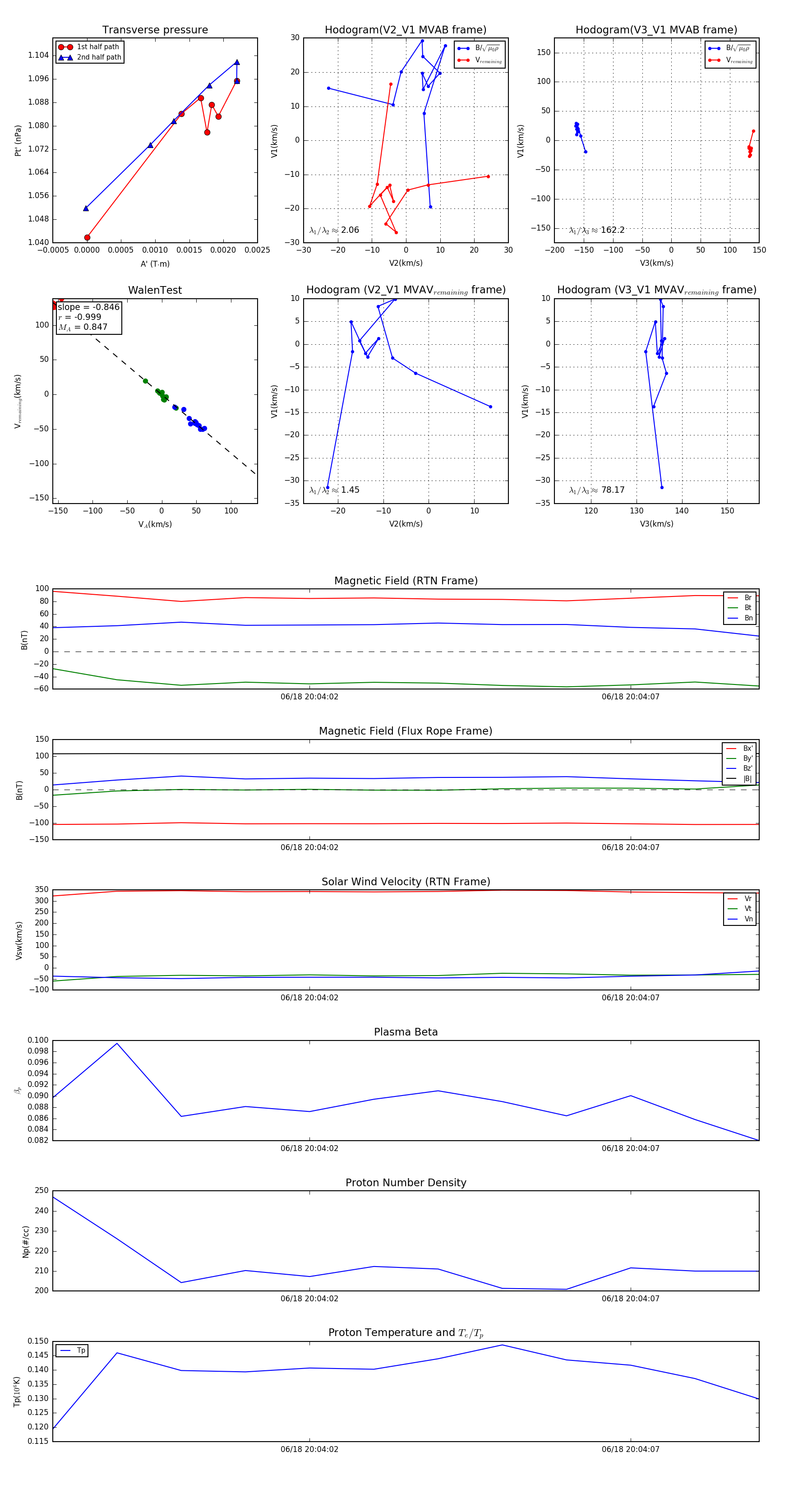
Flux Rope in 2023

Flux Rope Event 2023-06-18 20:03:58 ~ 2023-06-18 20:04:09 (12 seconds)


plot