HOME   LIST
‹–   –›

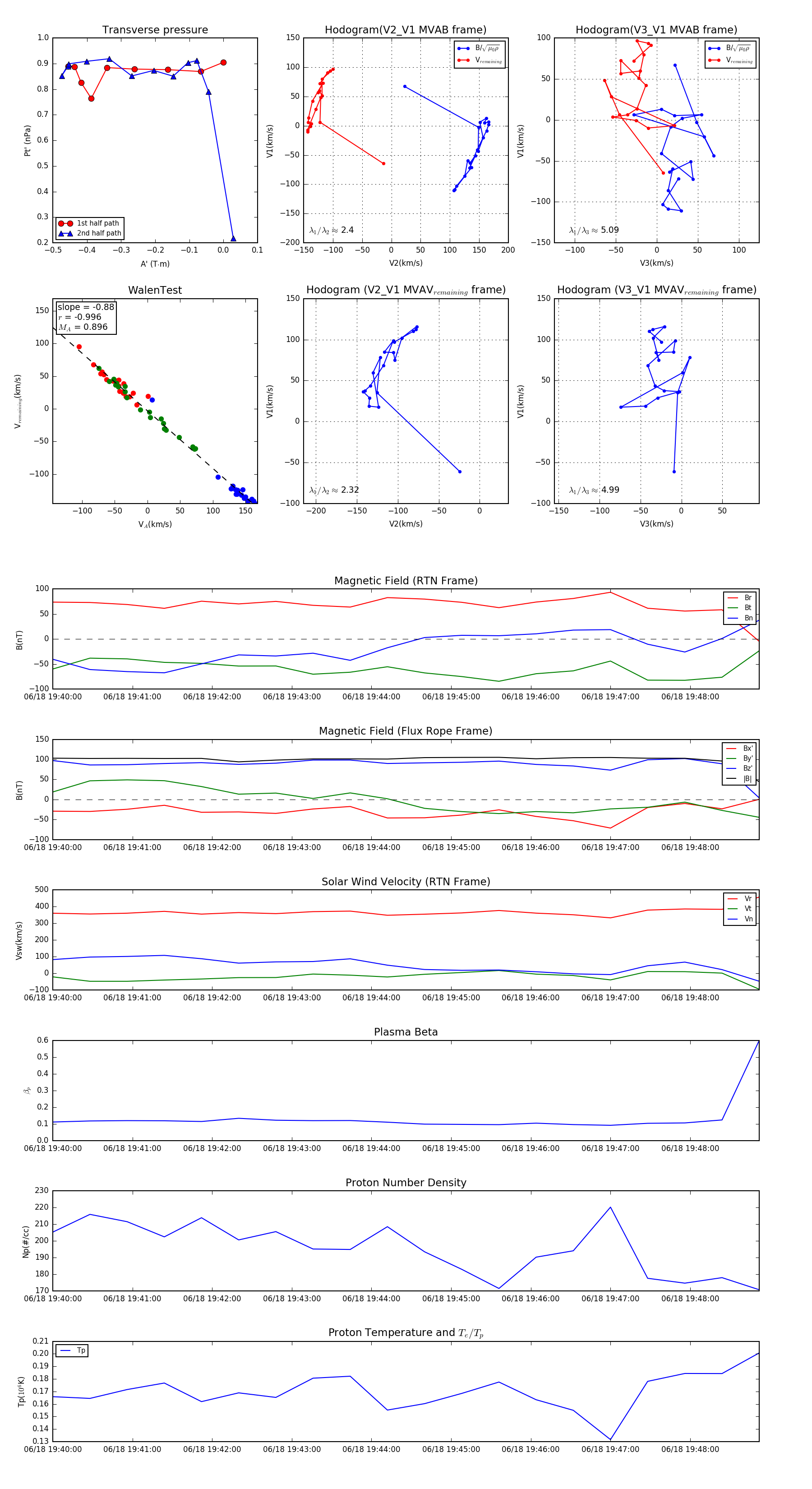
Flux Rope in 2023

Flux Rope Event 2023-06-18 19:40:00 ~ 2023-06-18 19:48:52 (533 seconds)


plot