HOME   LIST
‹–   –›

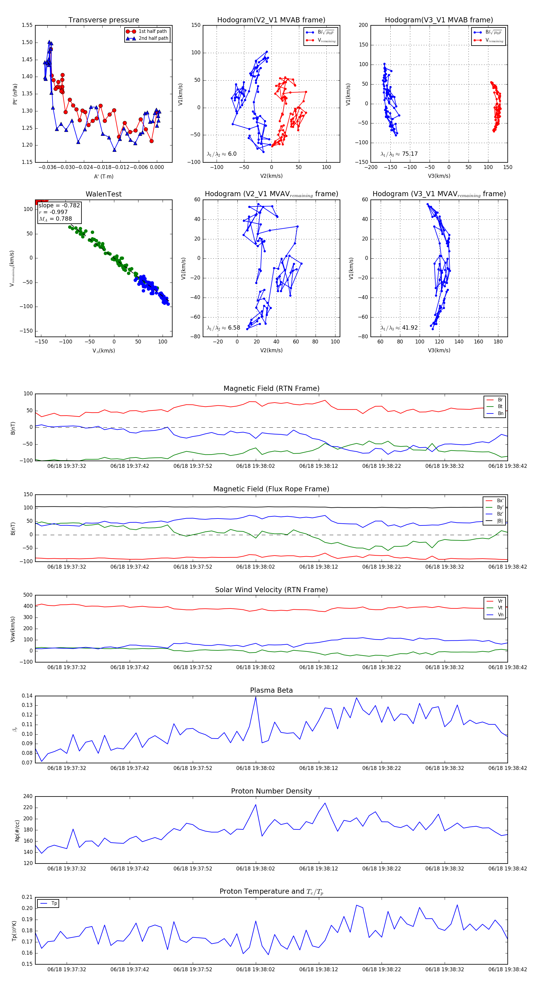
Flux Rope in 2023

Flux Rope Event 2023-06-18 19:37:27 ~ 2023-06-18 19:38:42 (76 seconds)


plot