HOME   LIST
‹–   –›

Flux Rope in 2023

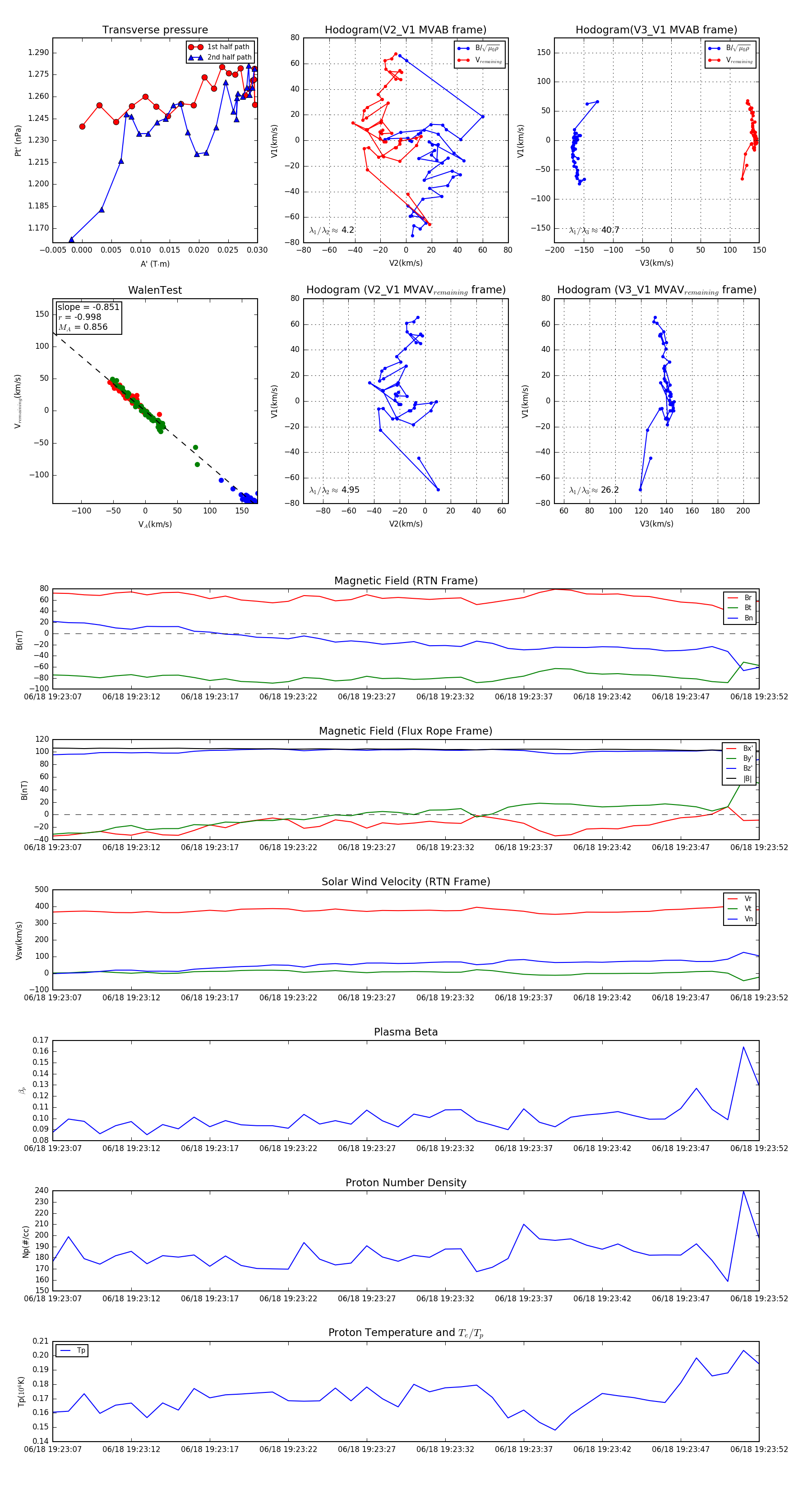
Flux Rope Event 2023-06-18 19:23:07 ~ 2023-06-18 19:23:52 (46 seconds)


plot