HOME   LIST
‹–   –›

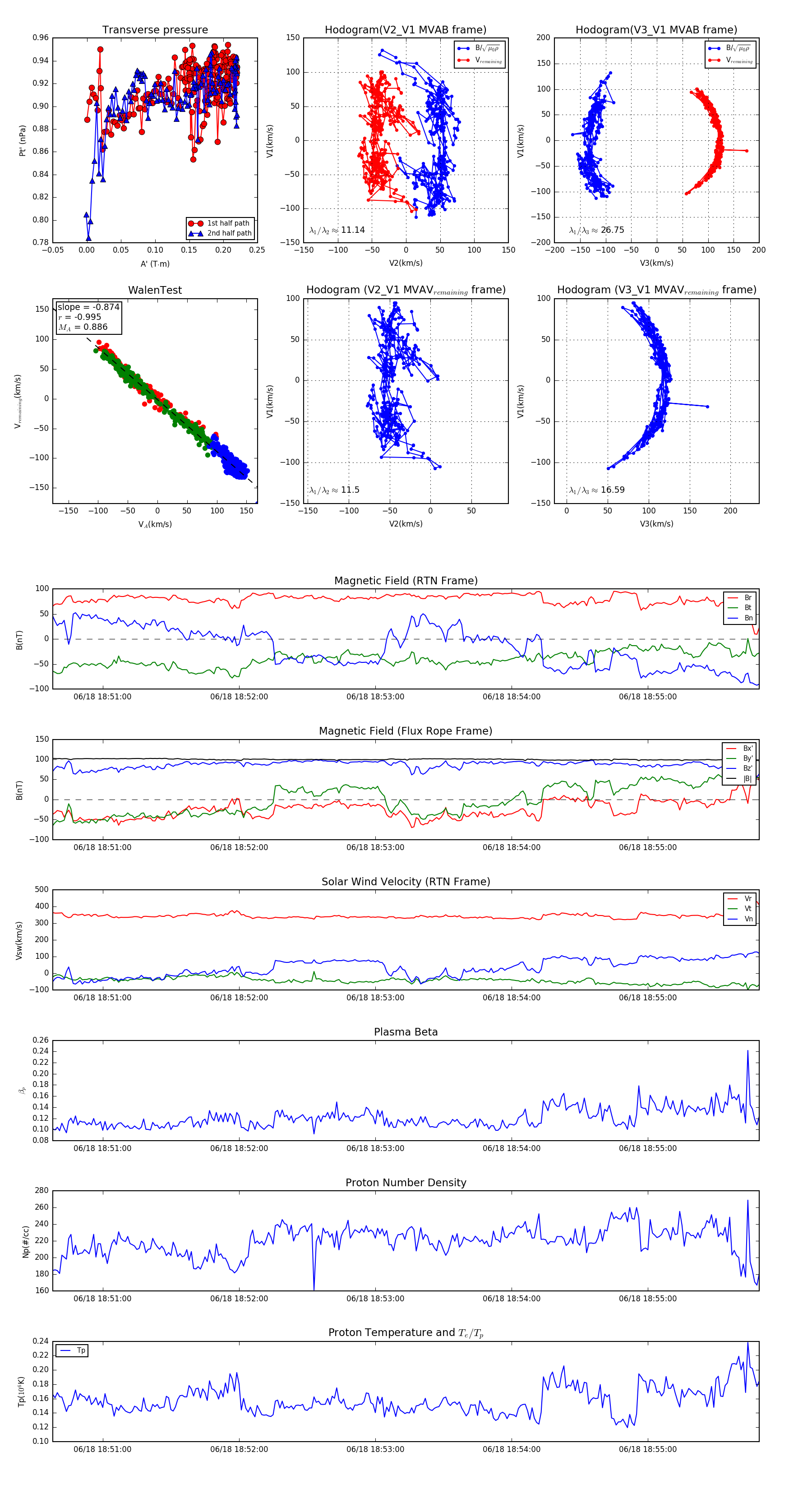
Flux Rope in 2023

Flux Rope Event 2023-06-18 18:50:38 ~ 2023-06-18 18:55:49 (312 seconds)


plot