HOME   LIST
‹–   –›

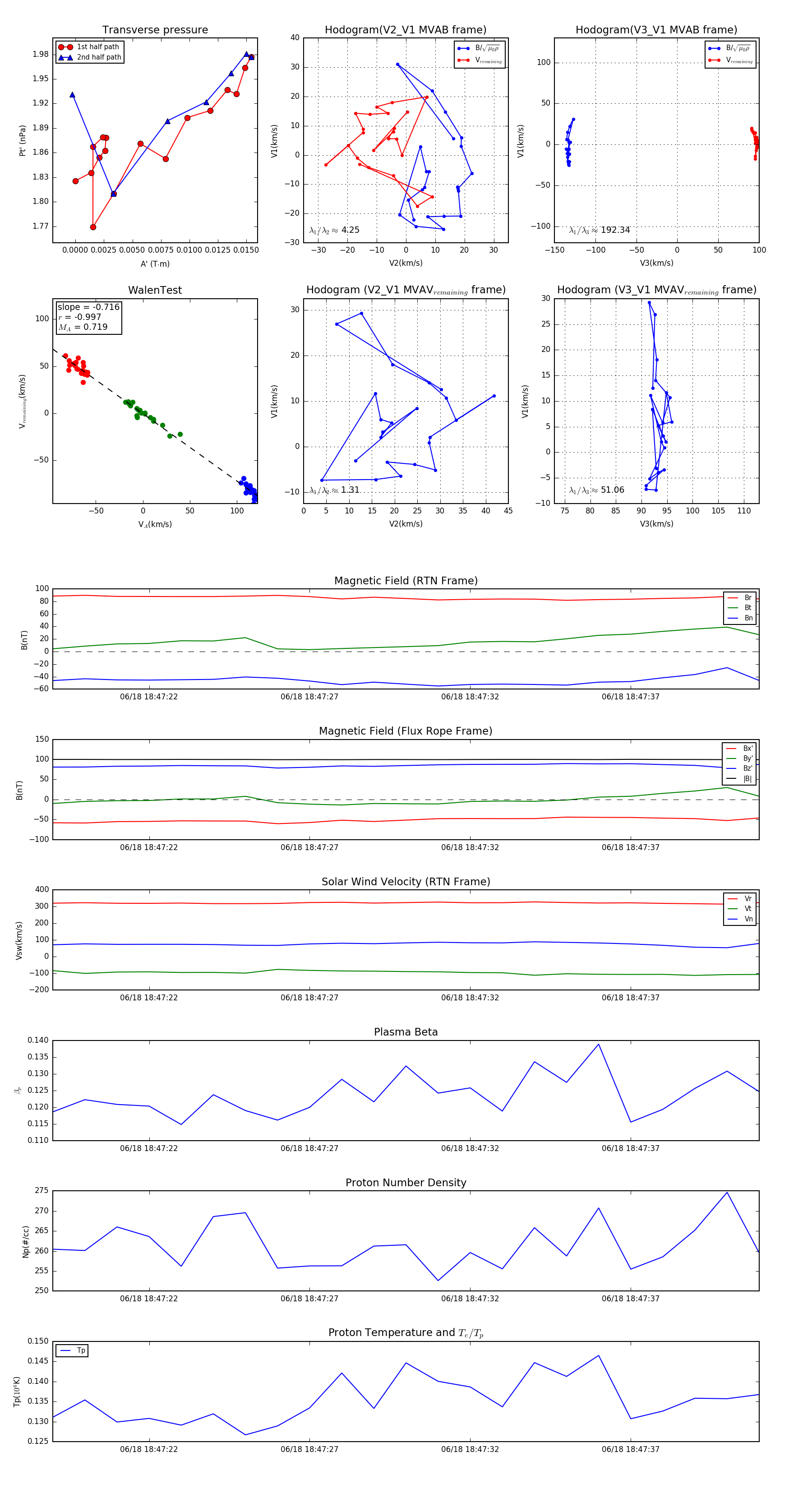
Flux Rope in 2023

Flux Rope Event 2023-06-18 18:47:19 ~ 2023-06-18 18:47:41 (23 seconds)


plot