HOME   LIST
‹–   –›

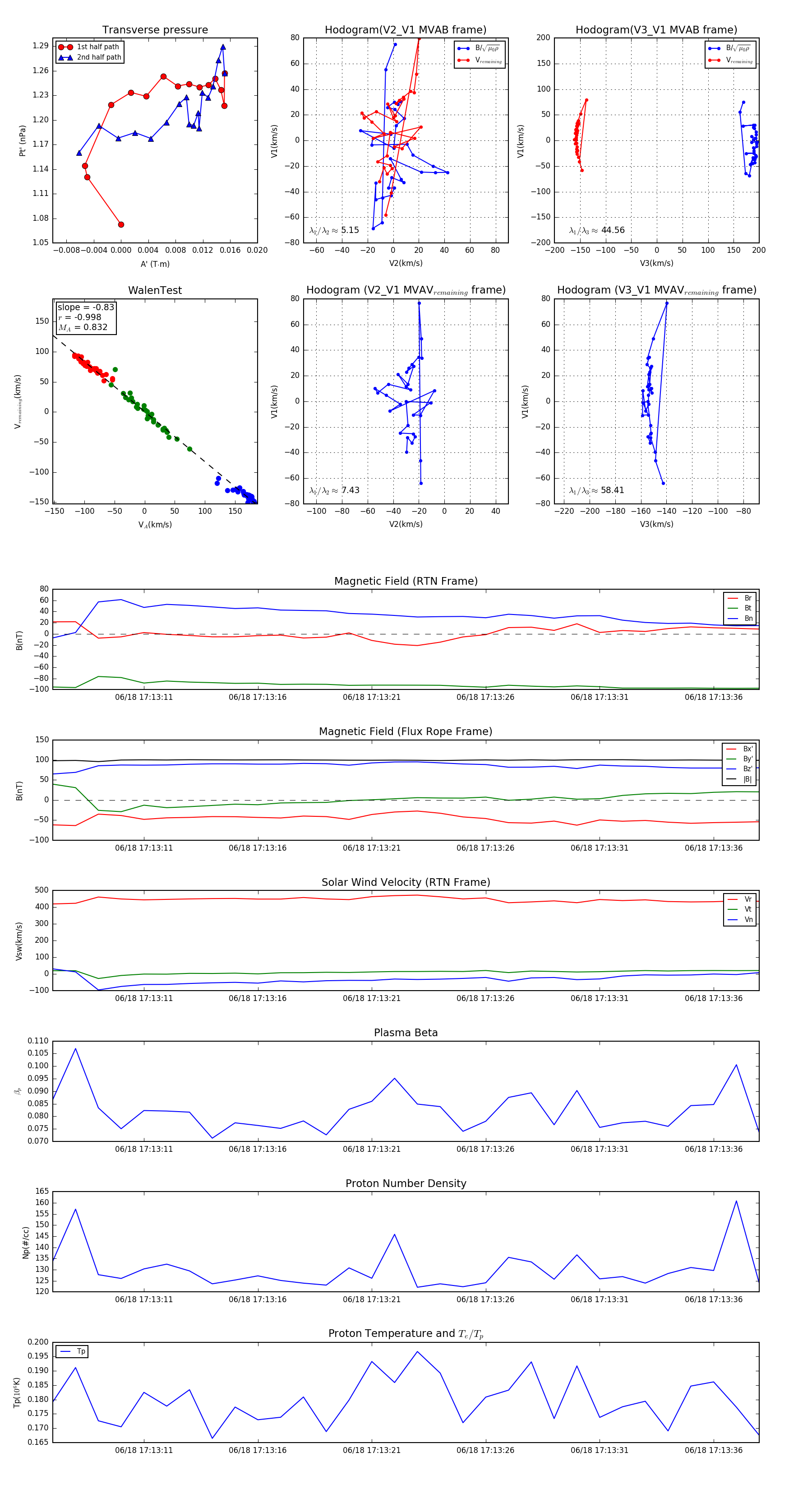
Flux Rope in 2023

Flux Rope Event 2023-06-18 17:13:07 ~ 2023-06-18 17:13:38 (32 seconds)


plot