HOME   LIST
‹–   –›

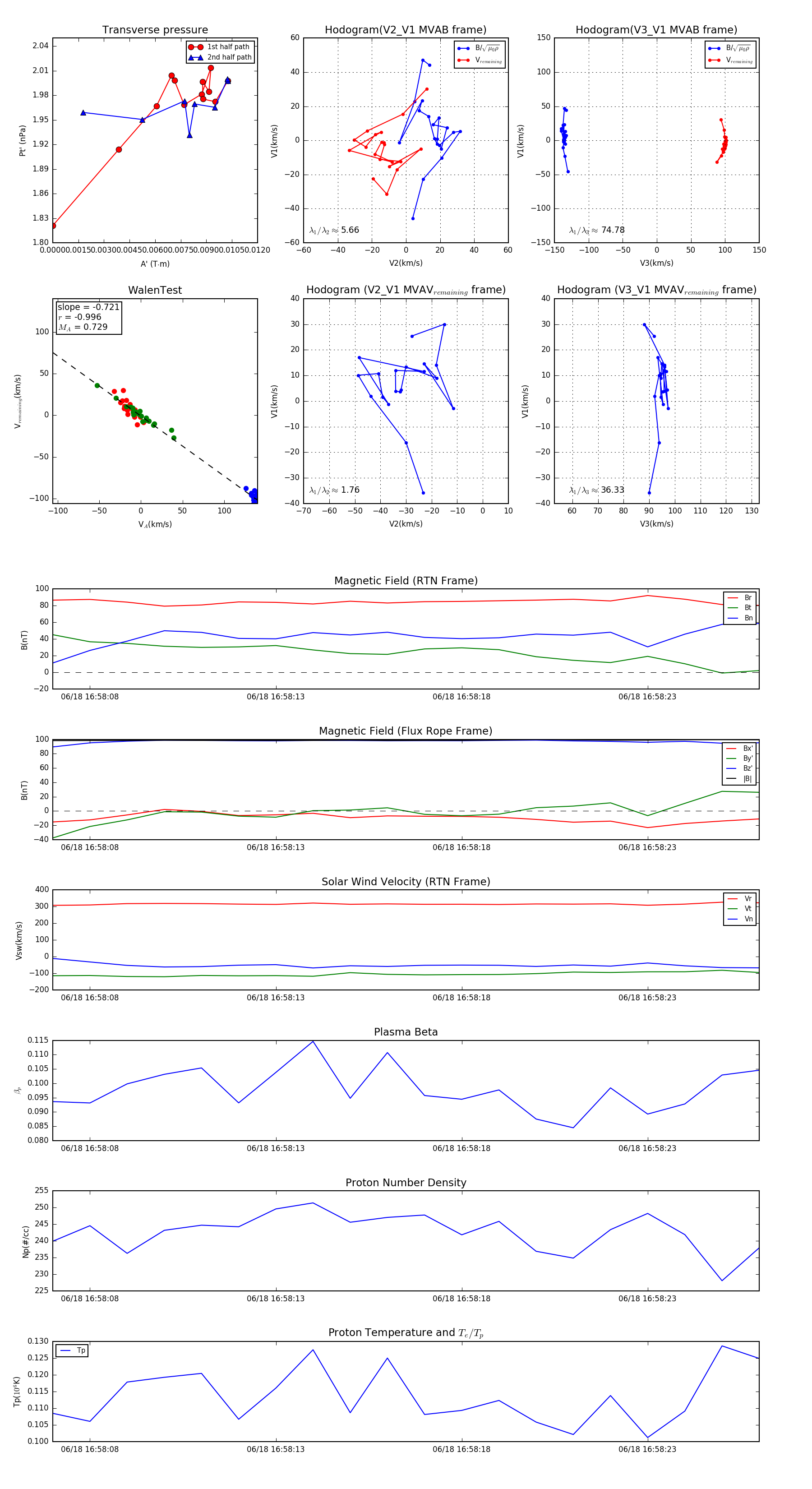
Flux Rope in 2023

Flux Rope Event 2023-06-18 16:58:07 ~ 2023-06-18 16:58:26 (20 seconds)


plot