HOME   LIST
‹–   –›

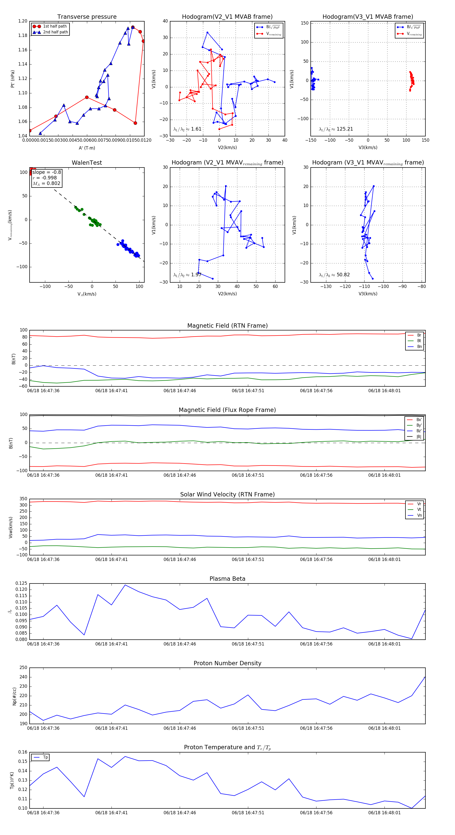
Flux Rope in 2023

Flux Rope Event 2023-06-18 16:47:35 ~ 2023-06-18 16:48:04 (30 seconds)


plot