HOME   LIST
‹–   –›

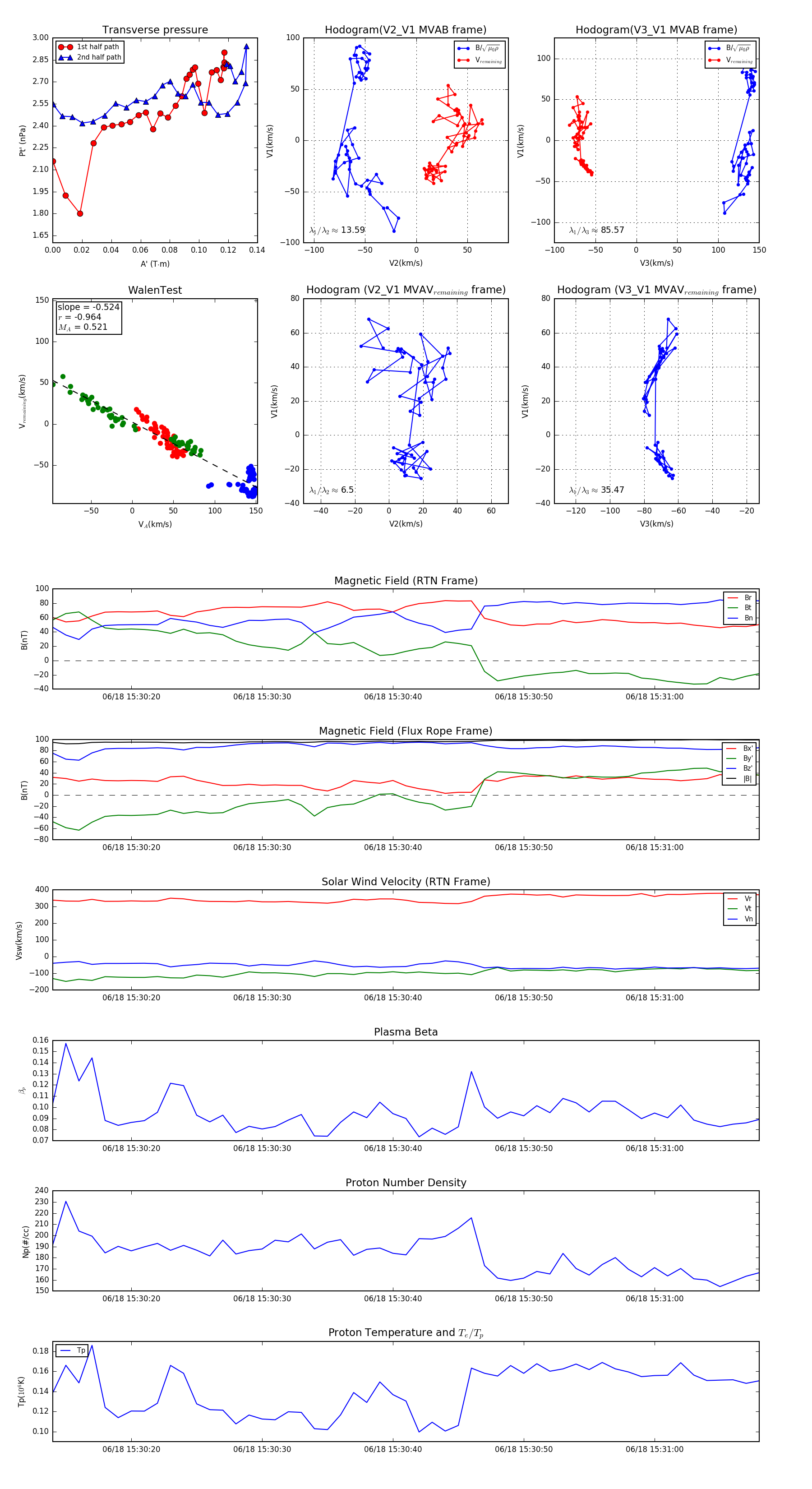
Flux Rope in 2023

Flux Rope Event 2023-06-18 15:30:14 ~ 2023-06-18 15:31:08 (55 seconds)


plot