HOME   LIST
‹–   –›

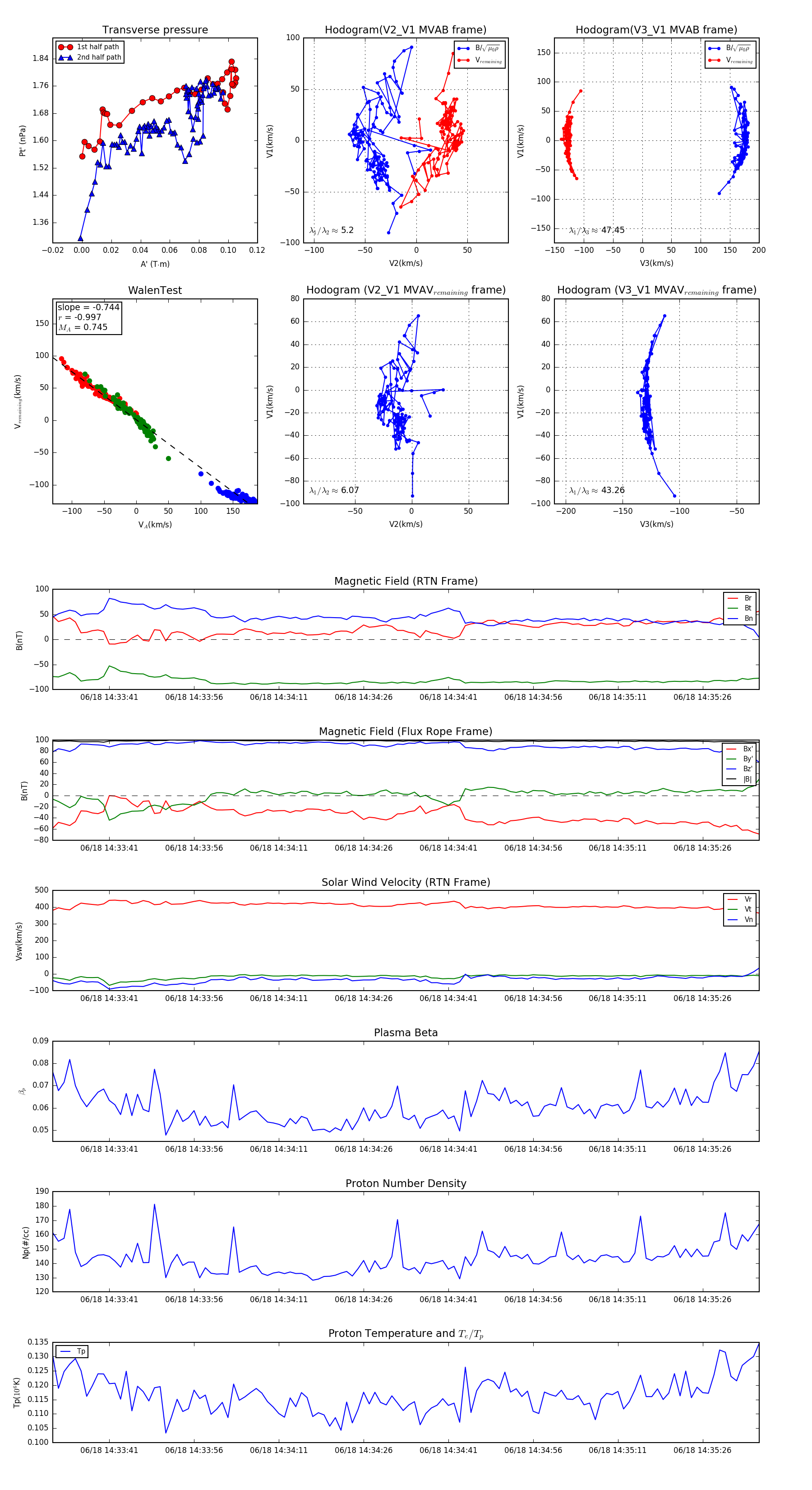
Flux Rope in 2023

Flux Rope Event 2023-06-18 14:33:31 ~ 2023-06-18 14:35:36 (126 seconds)


plot