HOME   LIST
‹–   –›

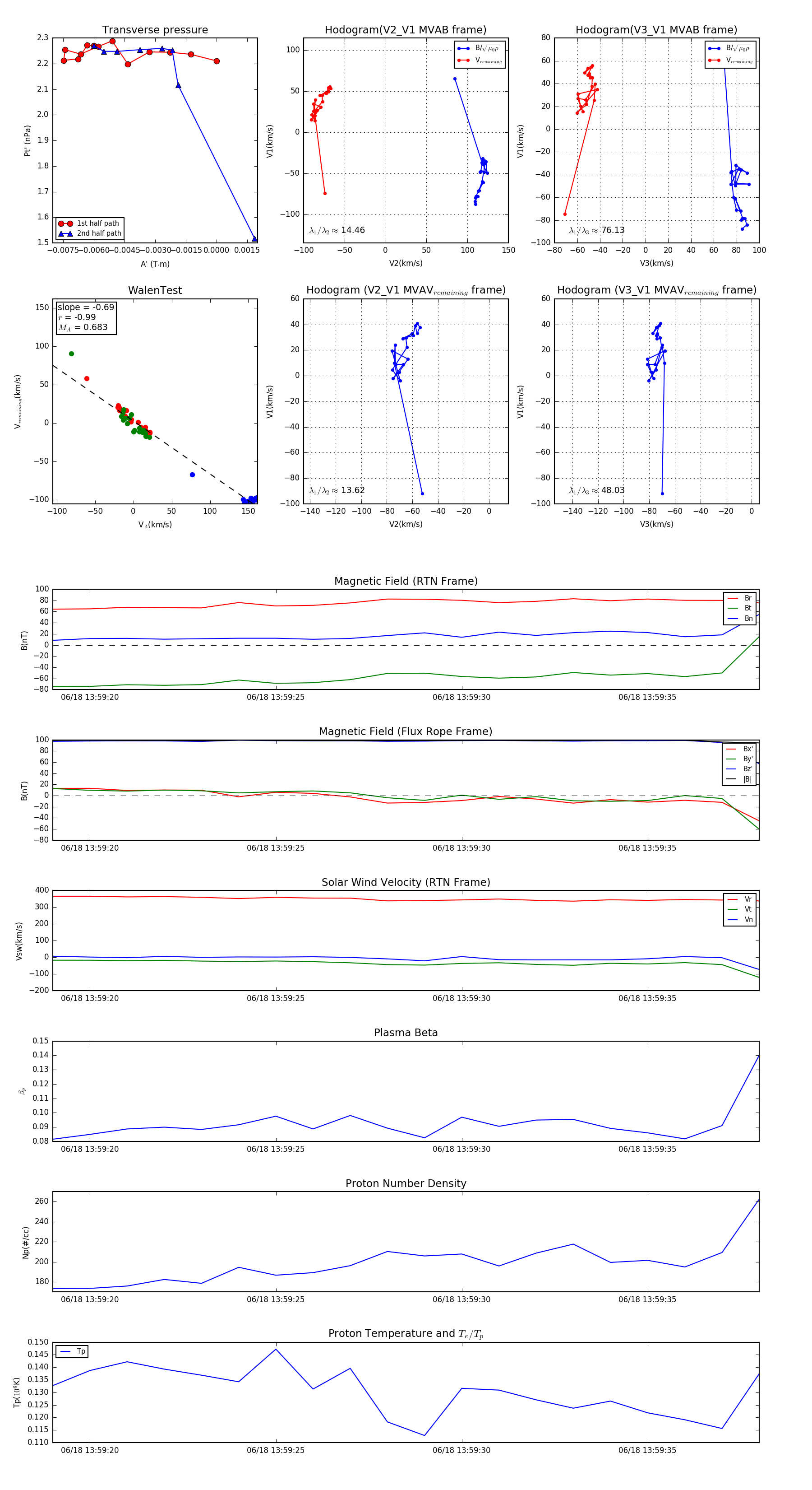
Flux Rope in 2023

Flux Rope Event 2023-06-18 13:59:19 ~ 2023-06-18 13:59:38 (20 seconds)


plot