HOME   LIST
‹–   –›

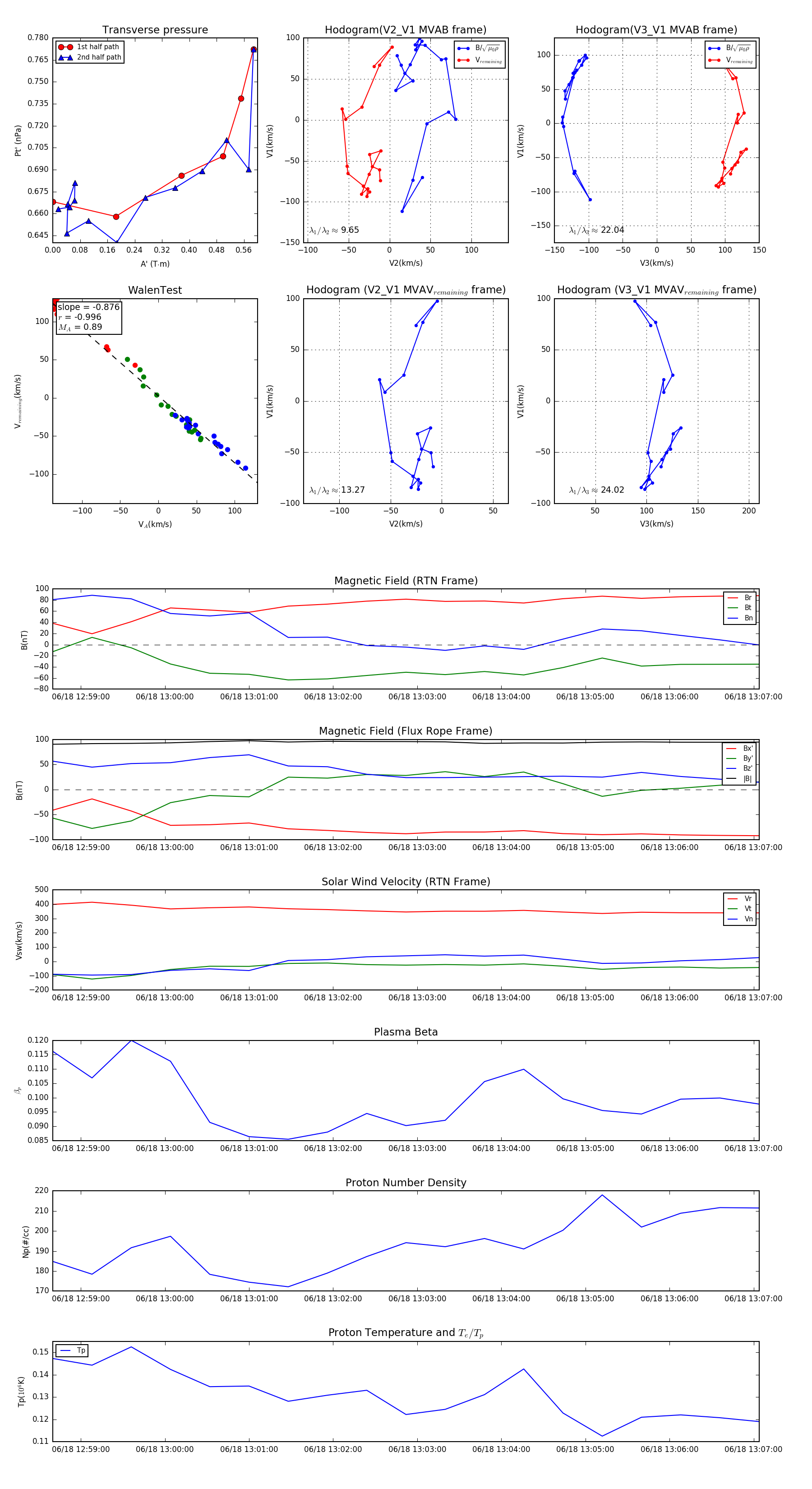
Flux Rope in 2023

Flux Rope Event 2023-06-18 12:58:40 ~ 2023-06-18 13:07:04 (505 seconds)


plot