HOME   LIST
‹–   –›

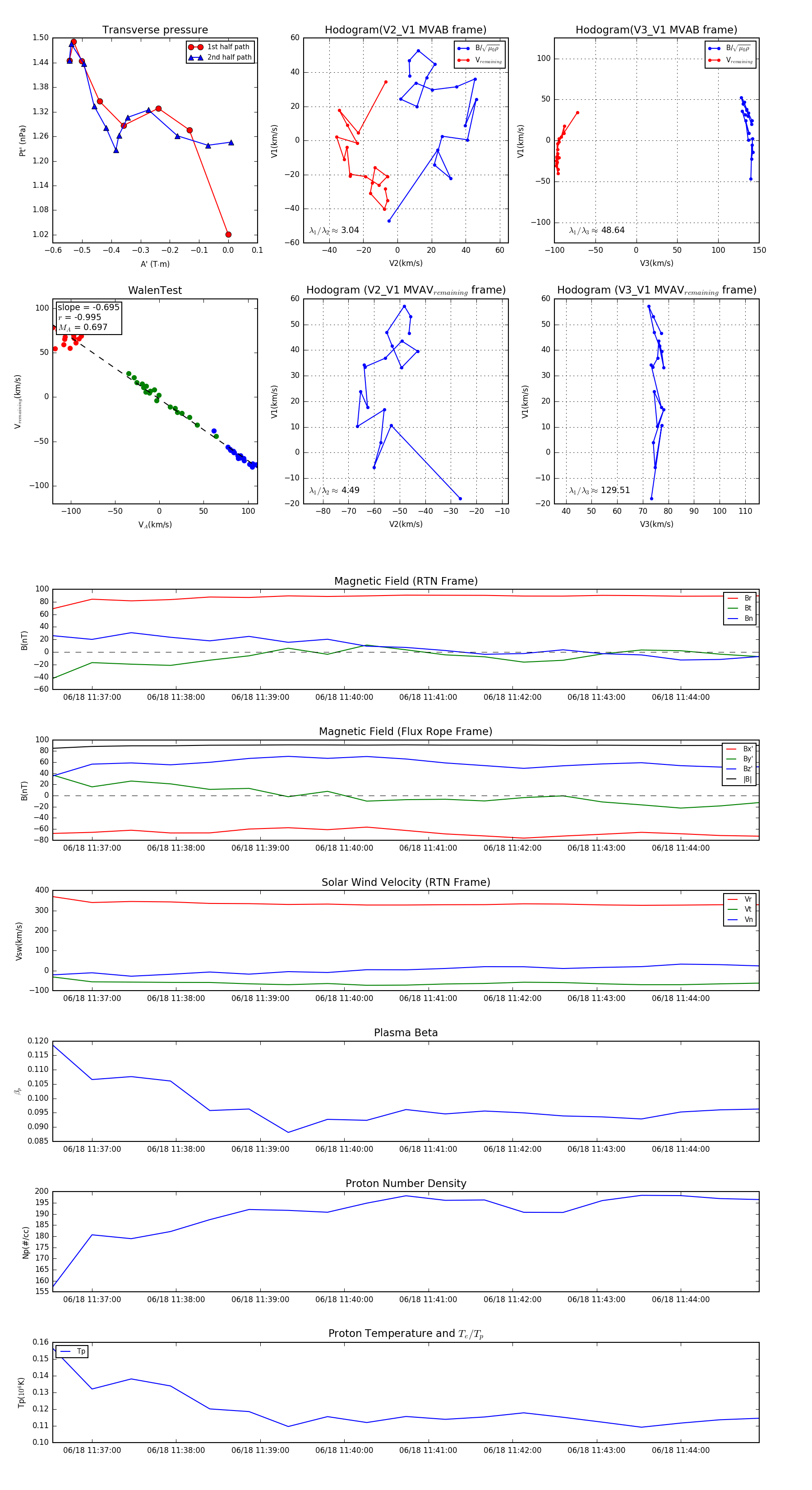
Flux Rope in 2023

Flux Rope Event 2023-06-18 11:36:32 ~ 2023-06-18 11:44:56 (505 seconds)


plot