HOME   LIST
‹–   –›

Flux Rope in 2023

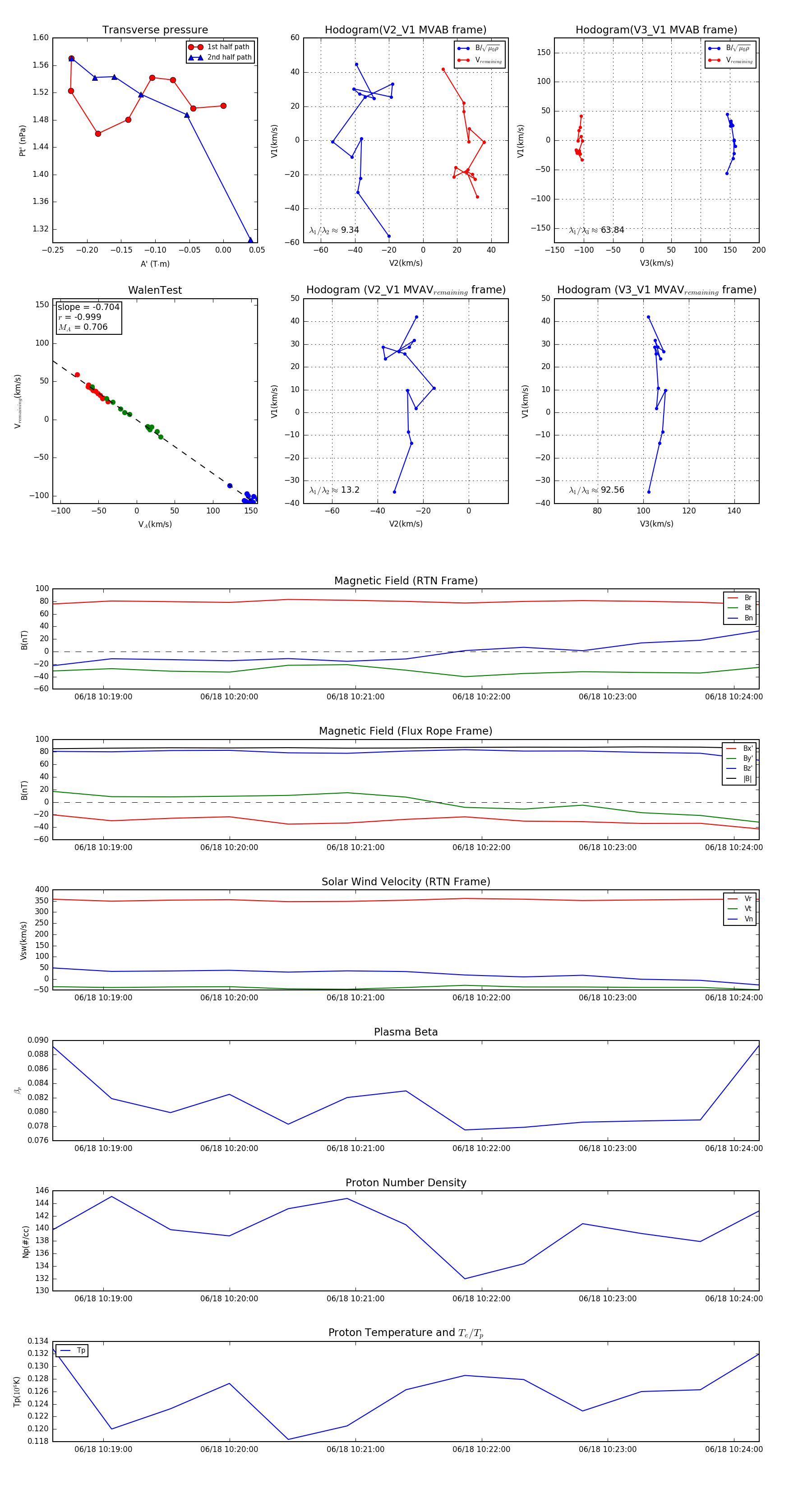
Flux Rope Event 2023-06-18 10:18:36 ~ 2023-06-18 10:24:12 (337 seconds)


plot