HOME   LIST
‹–   –›

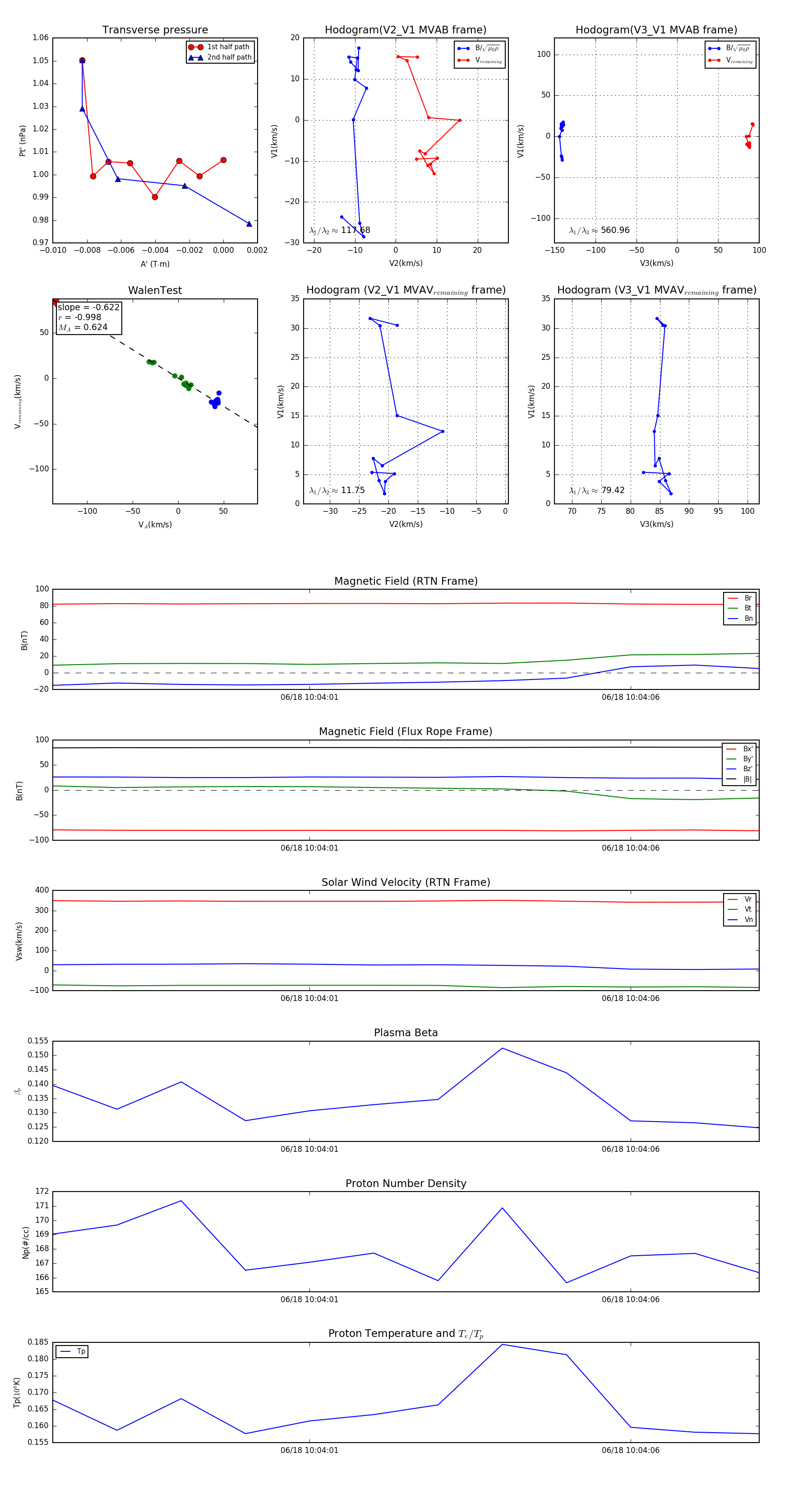
Flux Rope in 2023

Flux Rope Event 2023-06-18 10:03:57 ~ 2023-06-18 10:04:08 (12 seconds)


plot