HOME   LIST
‹–   –›

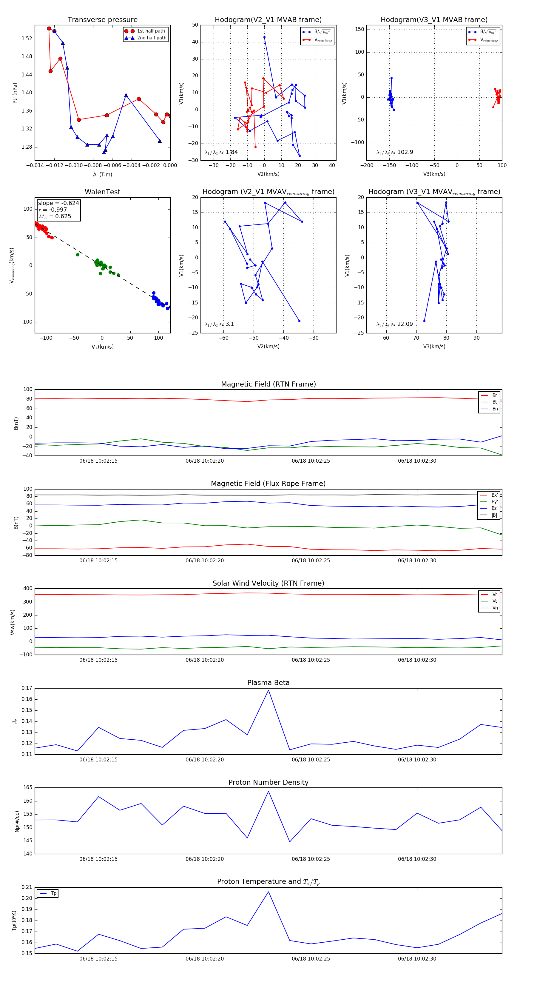
Flux Rope in 2023

Flux Rope Event 2023-06-18 10:02:12 ~ 2023-06-18 10:02:34 (23 seconds)


plot