HOME   LIST
‹–   –›

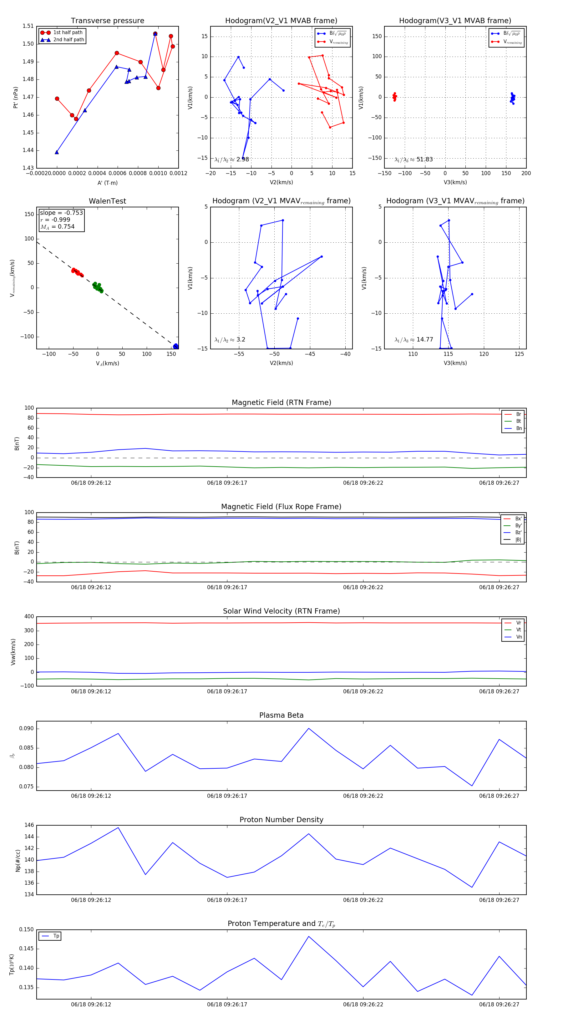
Flux Rope in 2023

Flux Rope Event 2023-06-18 09:26:10 ~ 2023-06-18 09:26:28 (19 seconds)


plot