HOME   LIST
‹–   –›

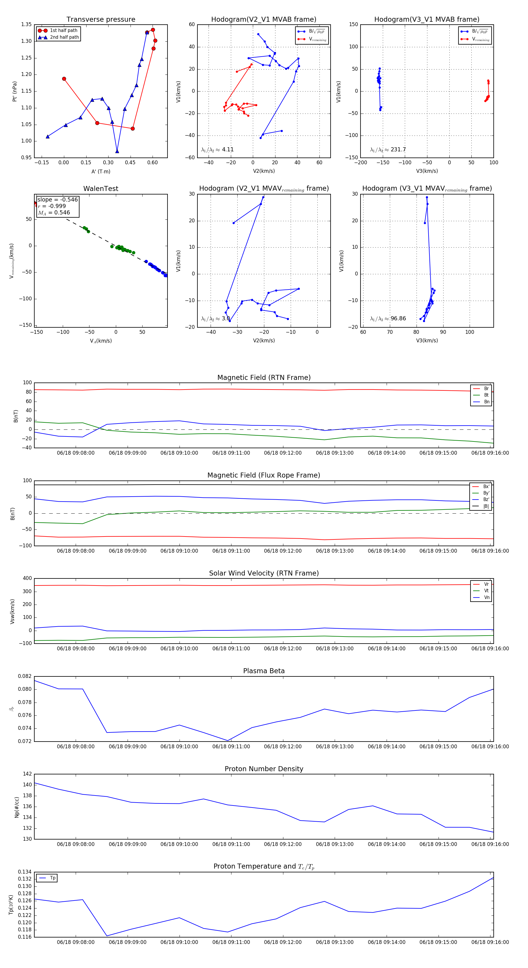
Flux Rope in 2023

Flux Rope Event 2023-06-18 09:07:12 ~ 2023-06-18 09:16:04 (533 seconds)


plot