HOME   LIST
‹–   –›

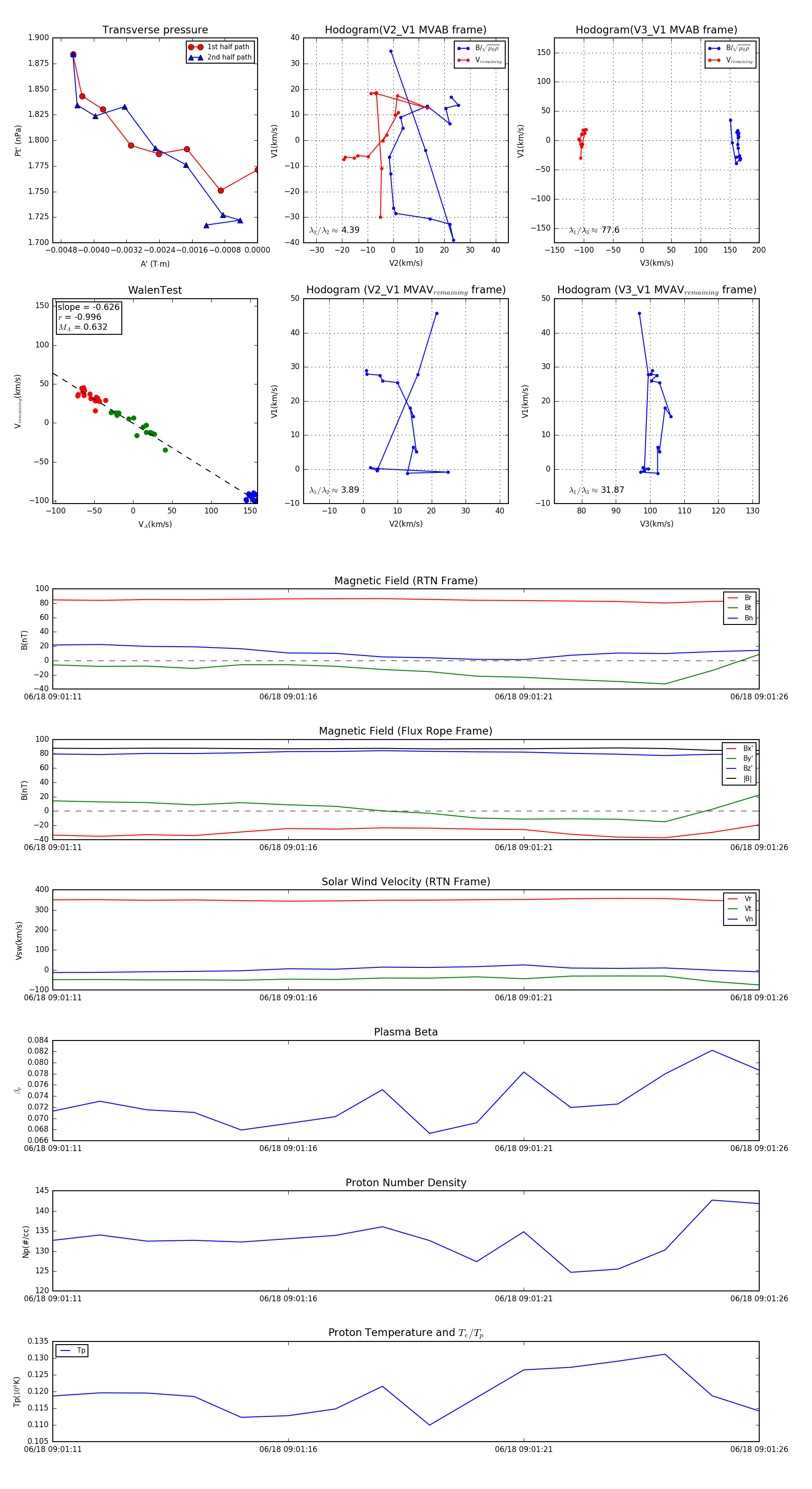
Flux Rope in 2023

Flux Rope Event 2023-06-18 09:01:11 ~ 2023-06-18 09:01:26 (16 seconds)


plot