HOME   LIST
‹–   –›

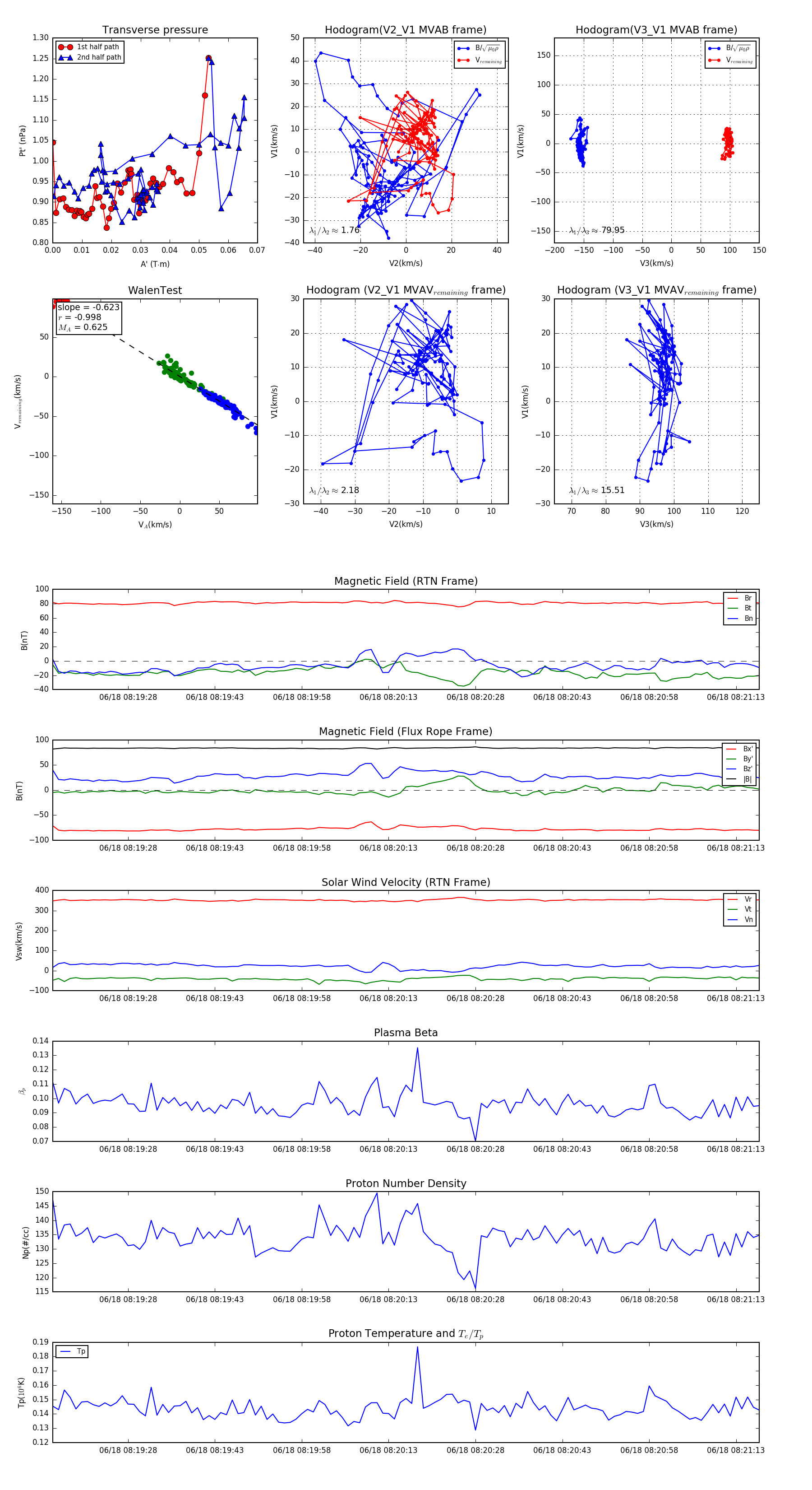
Flux Rope in 2023

Flux Rope Event 2023-06-18 08:19:15 ~ 2023-06-18 08:21:17 (123 seconds)


plot