HOME   LIST
‹–   –›

Flux Rope in 2023

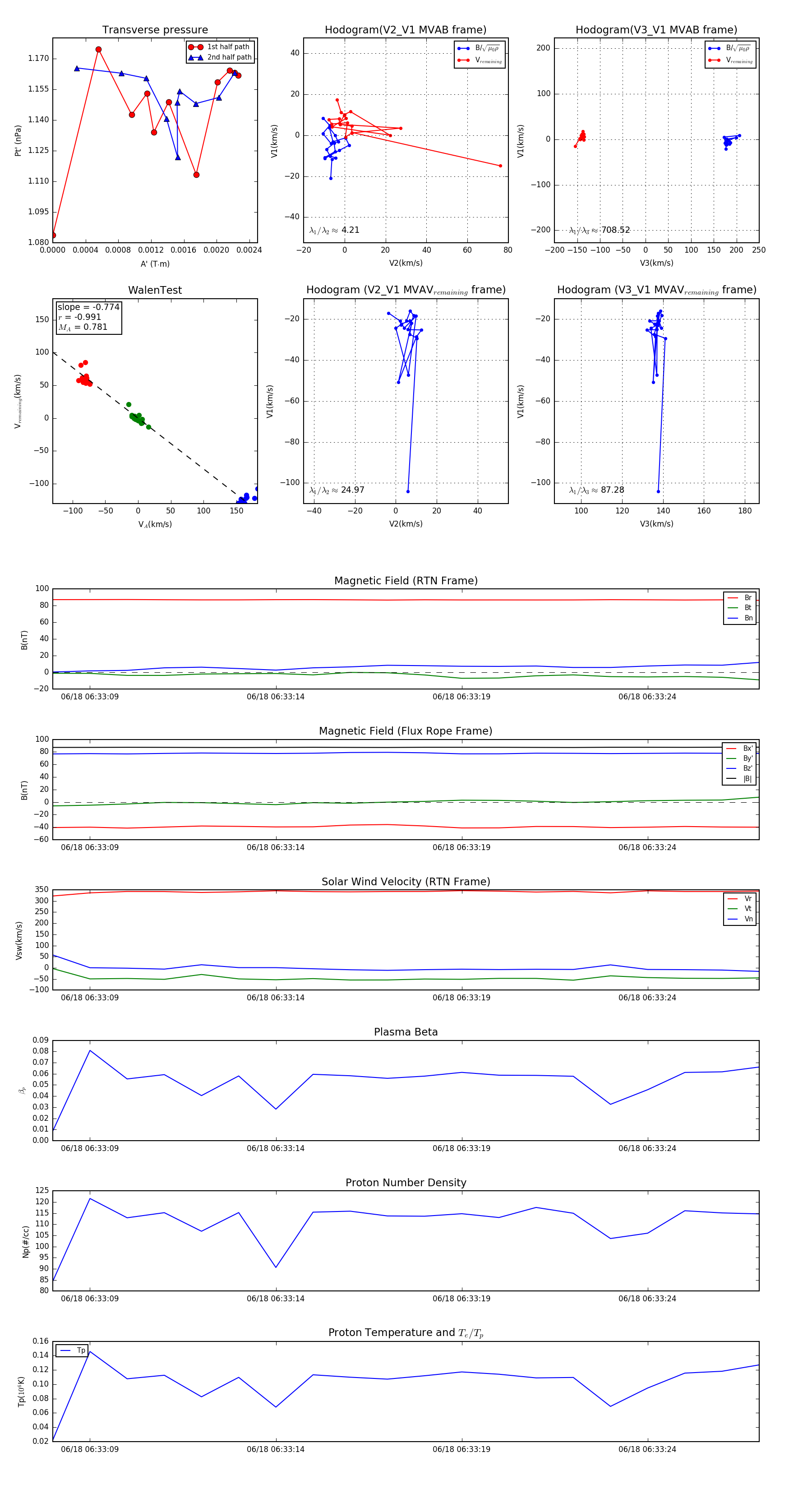
Flux Rope Event 2023-06-18 06:33:08 ~ 2023-06-18 06:33:27 (20 seconds)


plot