HOME   LIST
‹–   –›

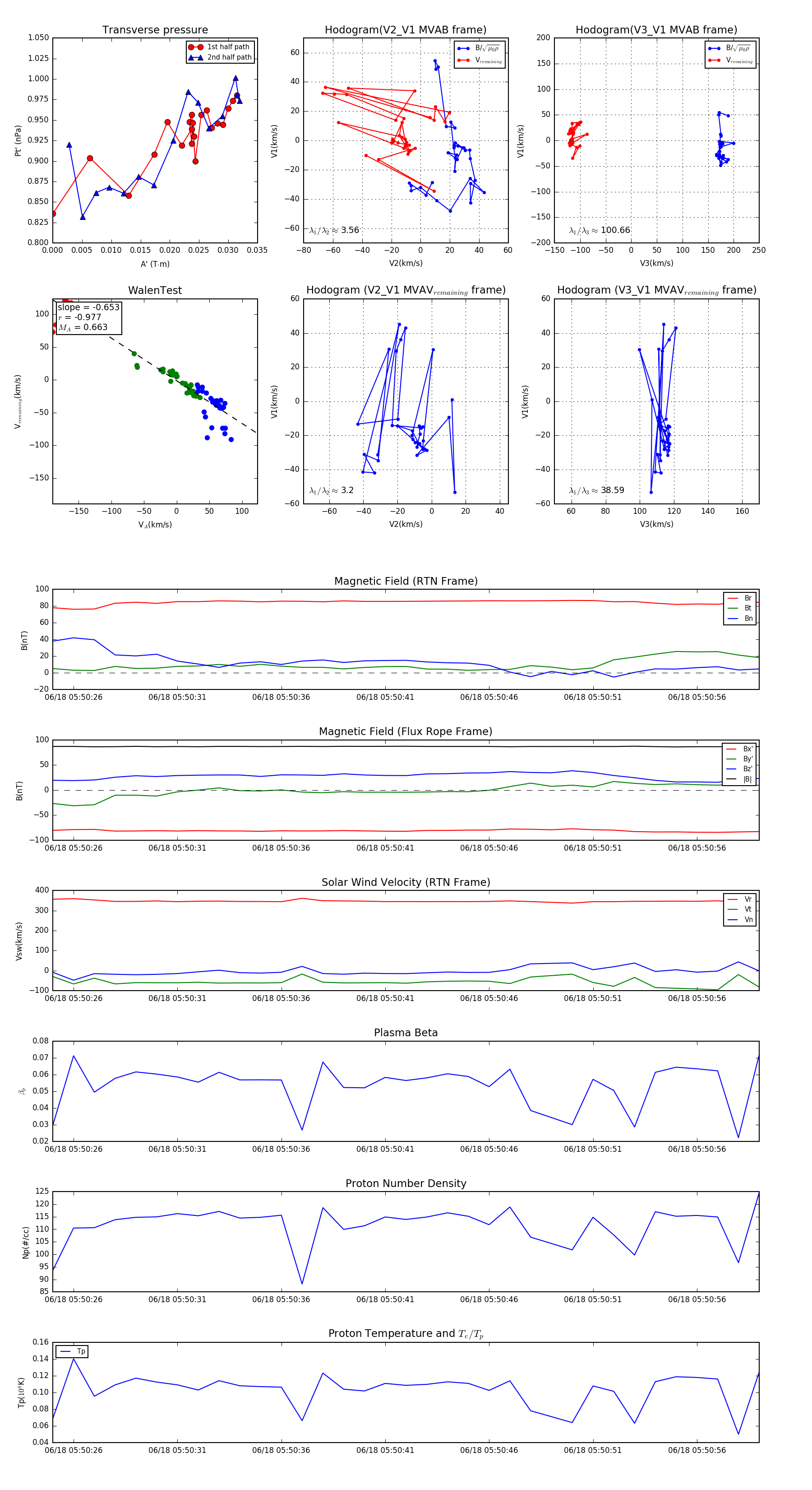
Flux Rope in 2023

Flux Rope Event 2023-06-18 05:50:25 ~ 2023-06-18 05:50:59 (35 seconds)


plot