HOME   LIST
‹–   –›

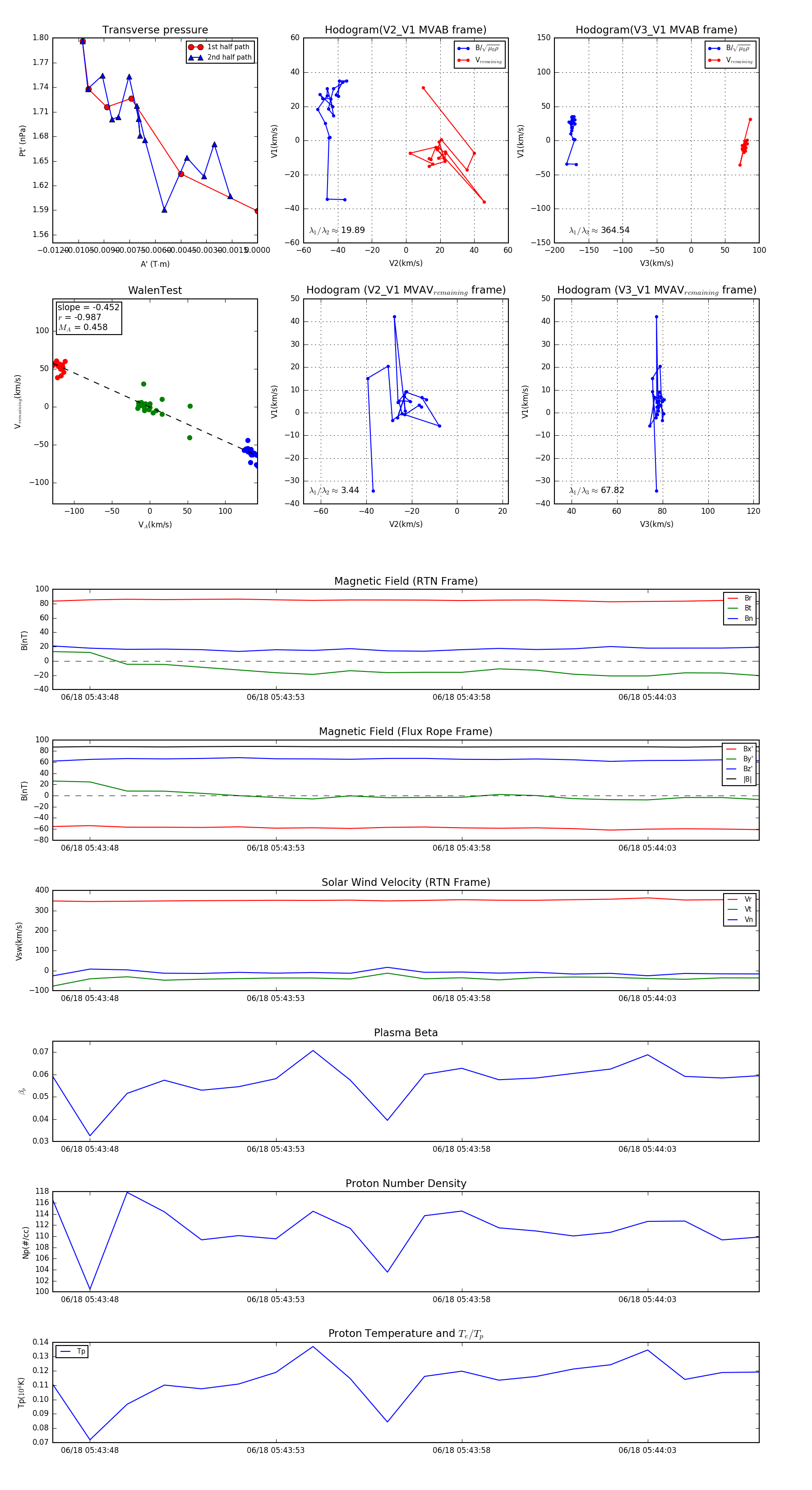
Flux Rope in 2023

Flux Rope Event 2023-06-18 05:43:47 ~ 2023-06-18 05:44:06 (20 seconds)


plot