HOME   LIST
‹–   –›

Flux Rope in 2023

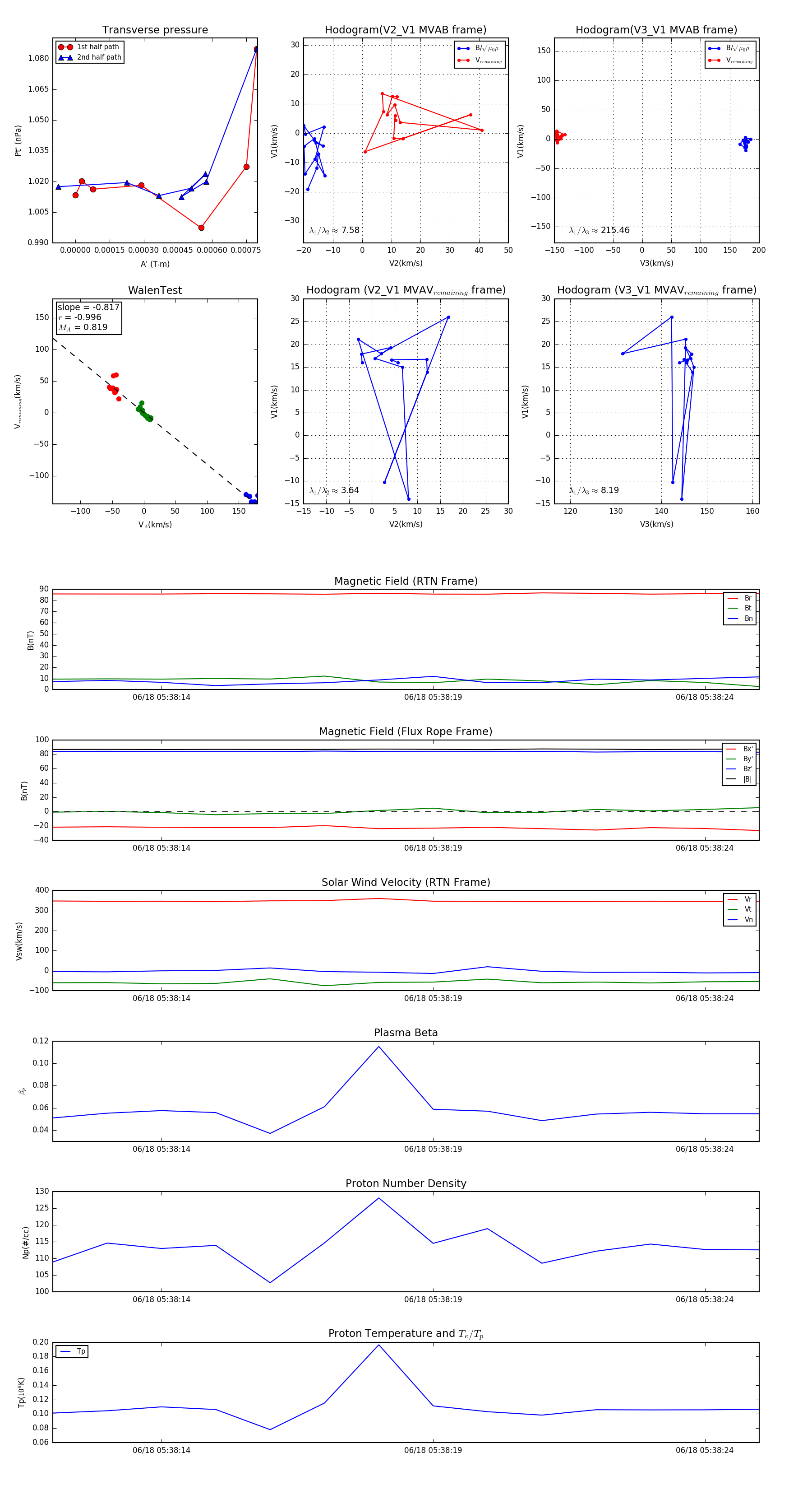
Flux Rope Event 2023-06-18 05:38:12 ~ 2023-06-18 05:38:25 (14 seconds)


plot