HOME   LIST
‹–   –›

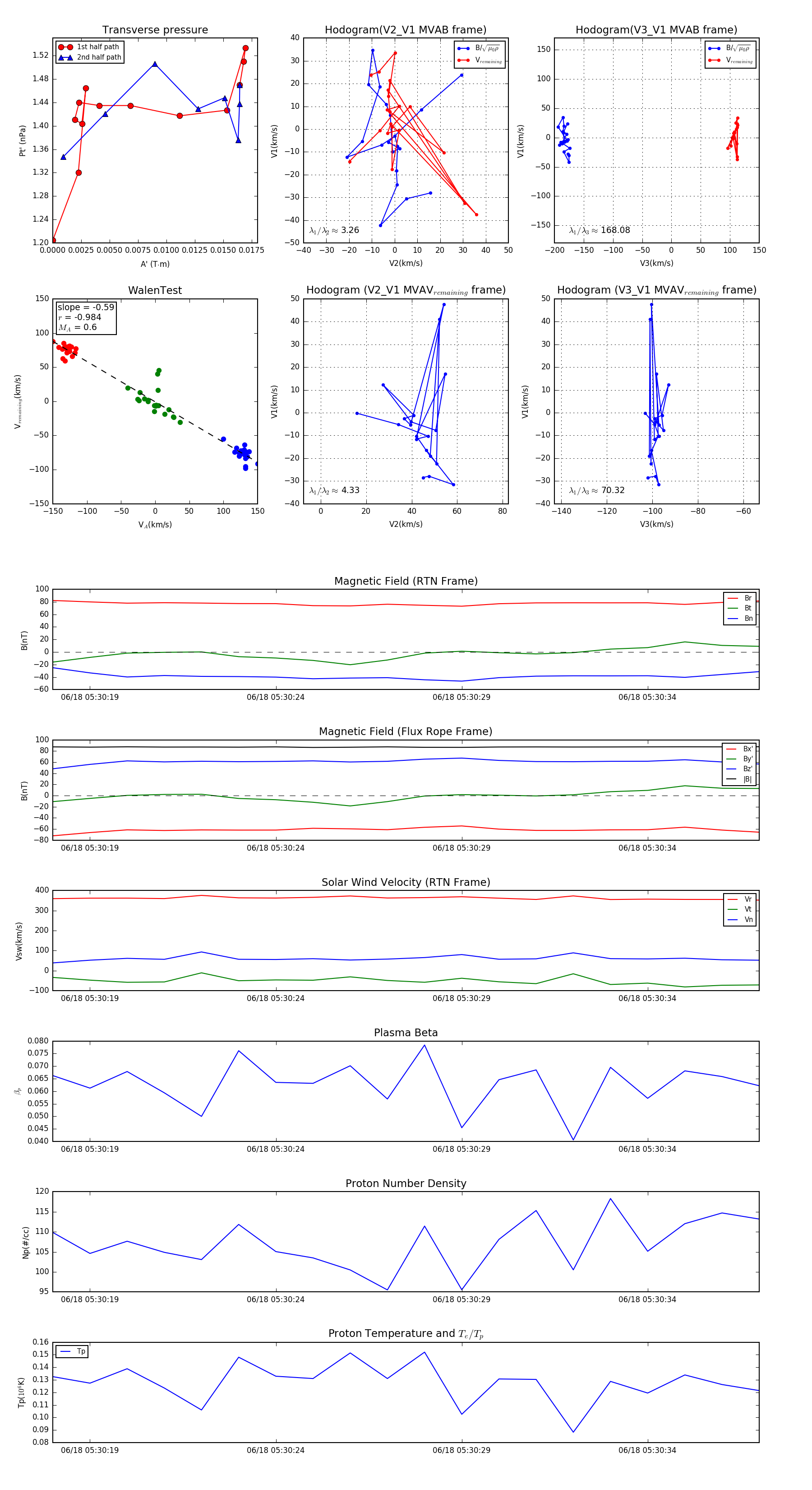
Flux Rope in 2023

Flux Rope Event 2023-06-18 05:30:18 ~ 2023-06-18 05:30:37 (20 seconds)


plot