HOME   LIST
‹–   –›

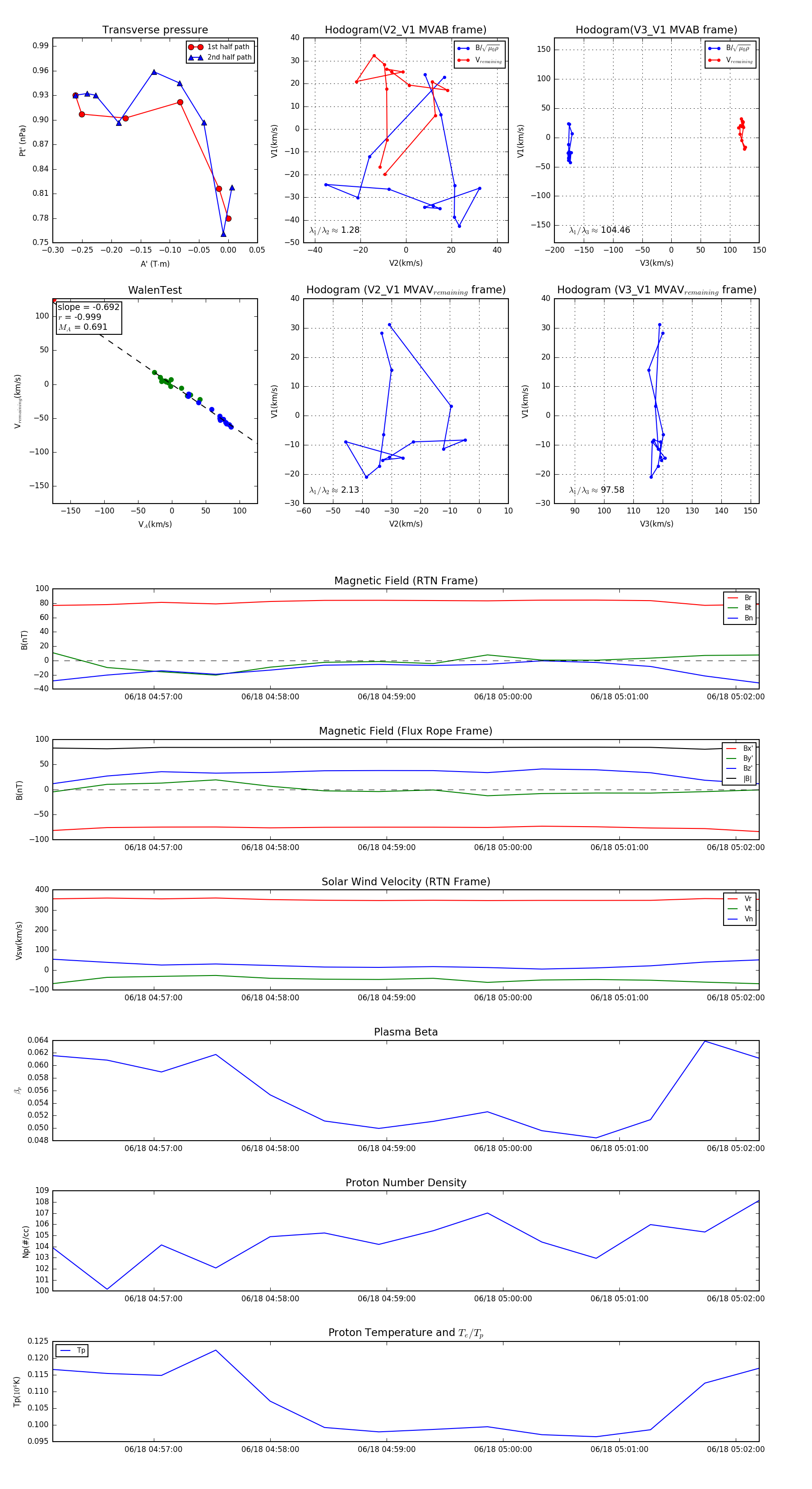
Flux Rope in 2023

Flux Rope Event 2023-06-18 04:56:08 ~ 2023-06-18 05:02:12 (365 seconds)


plot